WARNING:
JavaScript is turned OFF. None of the links on this concept map will
work until it is reactivated.
If you need help turning JavaScript On, click here.
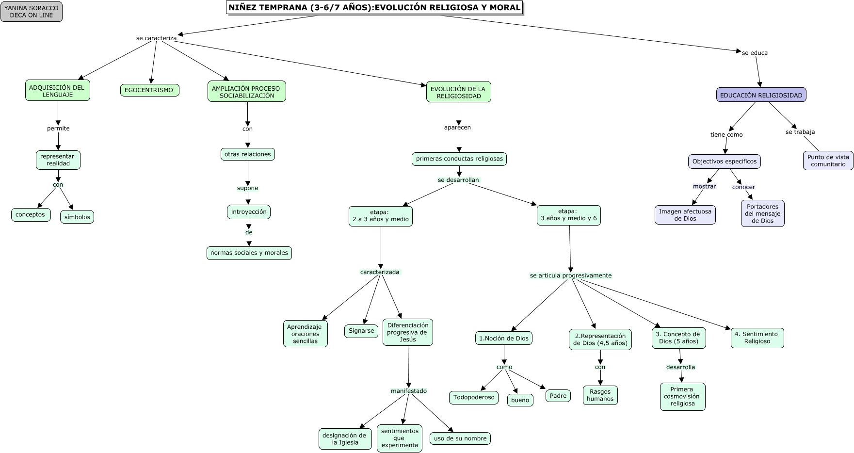
Este Cmap, tiene información relacionada con: Evolución religiosa y moral_ Niñez temprana, primeras conductas religiosas se desarrollan etapa: 2 a 3 años y medio, 3. Concepto de Dios (5 años) desarrolla Primera cosmovisión religiosa, 1.Noción de Dios como Todopoderoso, representar realidad con conceptos, ADQUISICIÓN DEL LENGUAJE permite representar realidad, etapa: 3 años y medio y 6 se articula progresivamente 3. Concepto de Dios (5 años), EDUCACIÓN RELIGIOSIDAD se trabaja Punto de vista comunitario, etapa: 3 años y medio y 6 se articula progresivamente 4. Sentimiento Religioso, Objectivos específicos mostrar Imagen afectuosa de Dios, NIÑEZ TEMPRANA (3-6/7 AÑOS):EVOLUCIÓN RELIGIOSA Y MORAL se caracteriza EGOCENTRISMO, otras relaciones supone introyección, representar realidad con símbolos, primeras conductas religiosas se desarrollan etapa: 3 años y medio y 6, etapa: 3 años y medio y 6 se articula progresivamente 1.Noción de Dios, etapa: 2 a 3 años y medio caracterizada Signarse, NIÑEZ TEMPRANA (3-6/7 AÑOS):EVOLUCIÓN RELIGIOSA Y MORAL se caracteriza EVOLUCIÓN DE LA RELIGIOSIDAD, AMPLIACIÓN PROCESO SOCIABILIZACIÓN con otras relaciones, Diferenciación progresiva de Jesús manifestado designación de la Iglesia, etapa: 3 años y medio y 6 se articula progresivamente 2.Representación de Dios (4,5 años), NIÑEZ TEMPRANA (3-6/7 AÑOS):EVOLUCIÓN RELIGIOSA Y MORAL se caracteriza ADQUISICIÓN DEL LENGUAJE