WARNING:
JavaScript is turned OFF. None of the links on this concept map will
work until it is reactivated.
If you need help turning JavaScript On, click here.
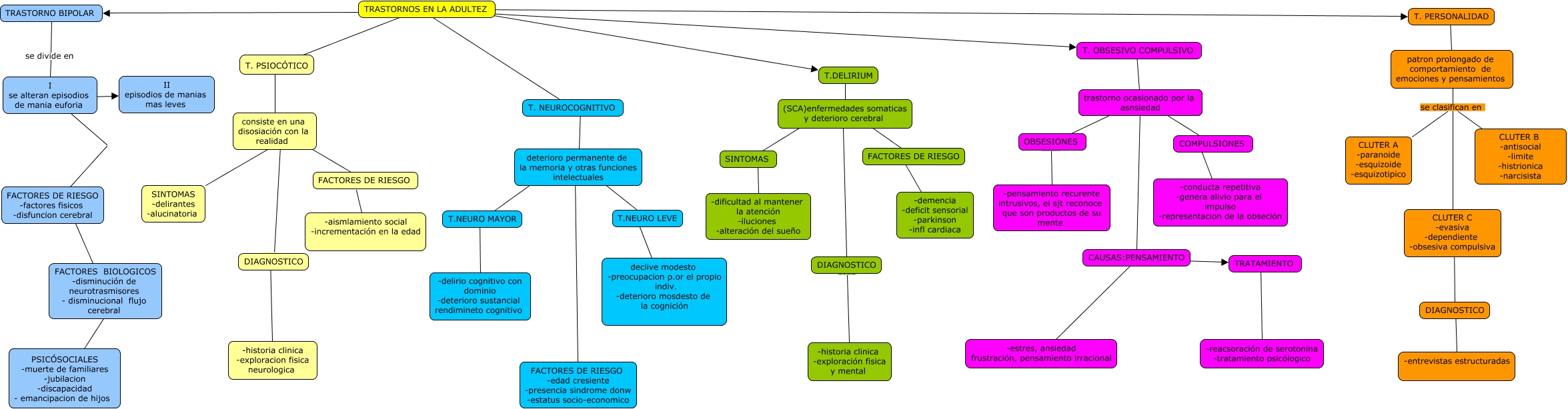
Este Cmap, tiene información relacionada con: TRASTORNOS VEJEZ, SINTOMAS ???? -dificultad al mantener la atención -iluciones -alteración del sueño, trastorno ocasionado por la asnsiedad ???? OBSESIONES, FACTORES DE RIESGO ???? -demencia -deficit sensorial -parkinson -infl cardiaca, T.DELIRIUM ???? (SCA)enfermedades somaticas y deterioro cerebral, FACTORES DE RIESGO ???? -aismlamiento social -incrementación en la edad, I se alteran episodios de mania euforia FACTORES DE RIESGO -factores fisicos -disfuncion cerebral, TRASTORNOS EN LA ADULTEZ ???? T. NEUROCOGNITIVO, T.NEURO LEVE ???? declive modesto -preocupacion p.or el propio indiv. -deterioro mosdesto de la cognición, CAUSAS:PENSAMIENTO ???? TRATAMIENTO, DIAGNOSTICO ???? -entrevistas estructuradas, T. PERSONALIDAD ???? patron prolongado de comportamiento de emociones y pensamientos, patron prolongado de comportamiento de emociones y pensamientos se clasifican en CLUTER A -paranoide -esquizoide -esquizotipico, T.NEURO MAYOR ???? -delirio cognitivo con dominio -deterioro sustancial rendimineto cognitivo, consiste en una disosiación con la realidad ???? DIAGNOSTICO, (SCA)enfermedades somaticas y deterioro cerebral ???? DIAGNOSTICO, consiste en una disosiación con la realidad ???? SINTOMAS -delirantes -alucinatoria, TRASTORNOS EN LA ADULTEZ ???? T. PSIOCÓTICO, (SCA)enfermedades somaticas y deterioro cerebral ???? FACTORES DE RIESGO, TRASTORNOS EN LA ADULTEZ ???? T. OBSESIVO COMPULSIVO, patron prolongado de comportamiento de emociones y pensamientos se clasifican en CLUTER C -evasiva -dependiente -obsesiva compulsiva