WARNING:
JavaScript is turned OFF. None of the links on this concept map will
work until it is reactivated.
If you need help turning JavaScript On, click here.
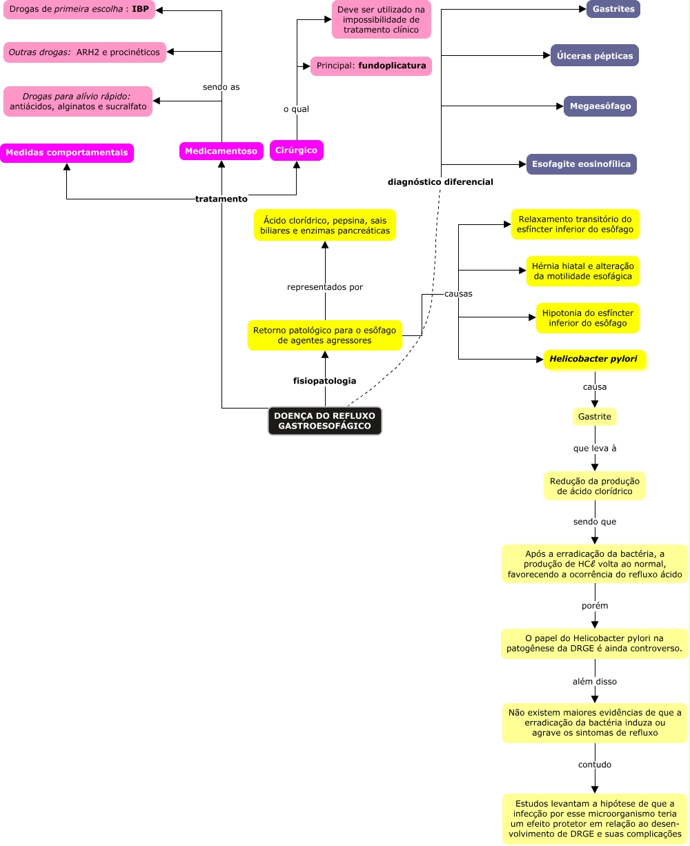
Esse mapa conceitual, produzido no IHMC CmapTools, tem a informação relacionada a: DRGE - 1º caso, Redução da produção de ácido clorídrico sendo que Após a erradicação da bactéria, a produção de HCℓ volta ao normal, favorecendo a ocorrência do refluxo ácido, Retorno patológico para o esôfago de agentes agressores causas Relaxamento transitório do esfíncter inferior do esôfago, DOENÇA DO REFLUXO GASTROESOFÁGICO diagnóstico diferencial Megaesôfago, O papel do Helicobacter pylori na patogênese da DRGE é ainda controverso. além disso Não existem maiores evidências de que a erradicação da bactéria induza ou agrave os sintomas de refluxo, DOENÇA DO REFLUXO GASTROESOFÁGICO fisiopatologia Retorno patológico para o esôfago de agentes agressores, Helicobacter pylori causa Gastrite, Retorno patológico para o esôfago de agentes agressores causas Hipotonia do esfíncter inferior do esôfago, Medicamentoso sendo as Drogas de primeira escolha: IBP, Medicamentoso sendo as Drogas para alívio rápido: antiácidos, alginatos e sucralfato, DOENÇA DO REFLUXO GASTROESOFÁGICO diagnóstico diferencial Úlceras pépticas, DOENÇA DO REFLUXO GASTROESOFÁGICO diagnóstico diferencial Esofagite eosinofílica, Gastrite que leva à Redução da produção de ácido clorídrico, Não existem maiores evidências de que a erradicação da bactéria induza ou agrave os sintomas de refluxo contudo Estudos levantam a hipótese de que a infecção por esse microorganismo teria um efeito protetor em relação ao desen- volvimento de DRGE e suas complicações, DOENÇA DO REFLUXO GASTROESOFÁGICO diagnóstico diferencial Gastrites, Retorno patológico para o esôfago de agentes agressores causas Helicobacter pylori, Cirúrgico o qual Deve ser utilizado na impossibilidade de tratamento clínico, Retorno patológico para o esôfago de agentes agressores representados por Ácido clorídrico, pepsina, sais biliares e enzimas pancreáticas, DOENÇA DO REFLUXO GASTROESOFÁGICO tratamento Medicamentoso, DOENÇA DO REFLUXO GASTROESOFÁGICO tratamento Medidas comportamentais, Medicamentoso sendo as Outras drogas: ARH2 e procinéticos