WARNING:
JavaScript is turned OFF. None of the links on this concept map will
work until it is reactivated.
If you need help turning JavaScript On, click here.
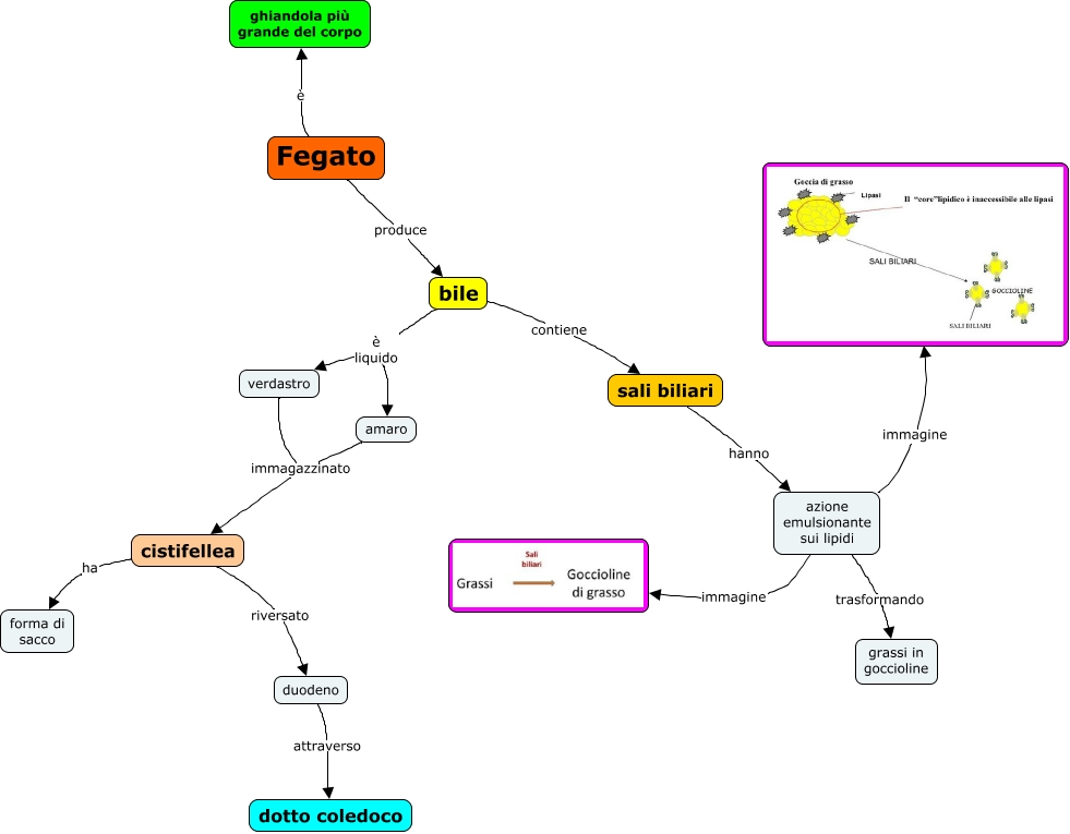
Questa Cmap, creata con IHMC CmapTools, contiene informazioni relative a: 15.08 Feagato a, duodeno attraverso dotto coledoco, Fegato produce bile, bile contiene sali biliari, bile è liquido verdastro, azione emulsionante sui lipidi immagine, verdastro immagazzinato cistifellea, cistifellea ha forma di sacco, azione emulsionante sui lipidi trasformando grassi in goccioline, Fegato è ghiandola più grande del corpo, sali biliari hanno azione emulsionante sui lipidi, amaro immagazzinato cistifellea, azione emulsionante sui lipidi immagine, cistifellea riversato duodeno, bile è liquido amaro