WARNING:
JavaScript is turned OFF. None of the links on this concept map will
work until it is reactivated.
If you need help turning JavaScript On, click here.
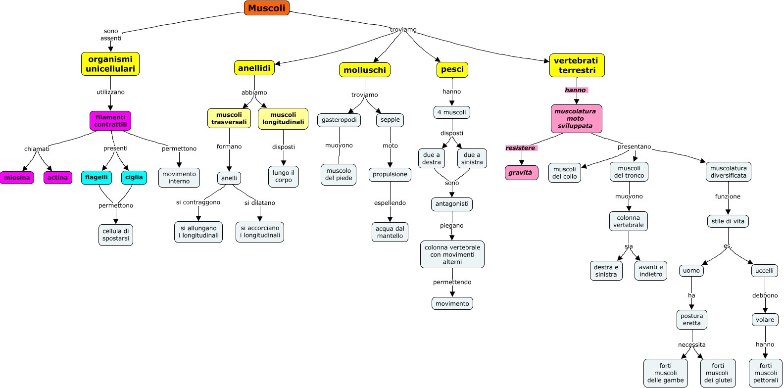
Questa Cmap, creata con IHMC CmapTools, contiene informazioni relative a: 13.10 Apparatomuscolare nei viventi, Muscoli troviamo vertebrati terrestri, colonna vertebrale sia avanti e indietro, anellidi abbiamo muscoli longitudinali, anellidi abbiamo muscoli trasversali, due a sinistra sono antagonisti, muscolatura moto sviluppata presentano muscoli del collo, Muscoli troviamo anellidi, muscoli trasversali formano anelli, organismi unicellulari utilizzano filamenti contrattili, filamenti contrattili permettono movimento interno, filamenti contrattili presenti flagelli, antagonisti piegano colonna vertebrale con movimenti alterni, filamenti contrattili chiamati miosina, vertebrati terrestri hanno muscolatura moto sviluppata, 4 muscoli disposti due a destra, muscoli del tronco muovono colonna vertebrale, molluschi troviamo seppie, 4 muscoli disposti due a sinistra, muscoli longitudinali disposti lungo il corpo, colonna vertebrale con movimenti alterni permettendo movimento