WARNING:
JavaScript is turned OFF. None of the links on this concept map will
work until it is reactivated.
If you need help turning JavaScript On, click here.
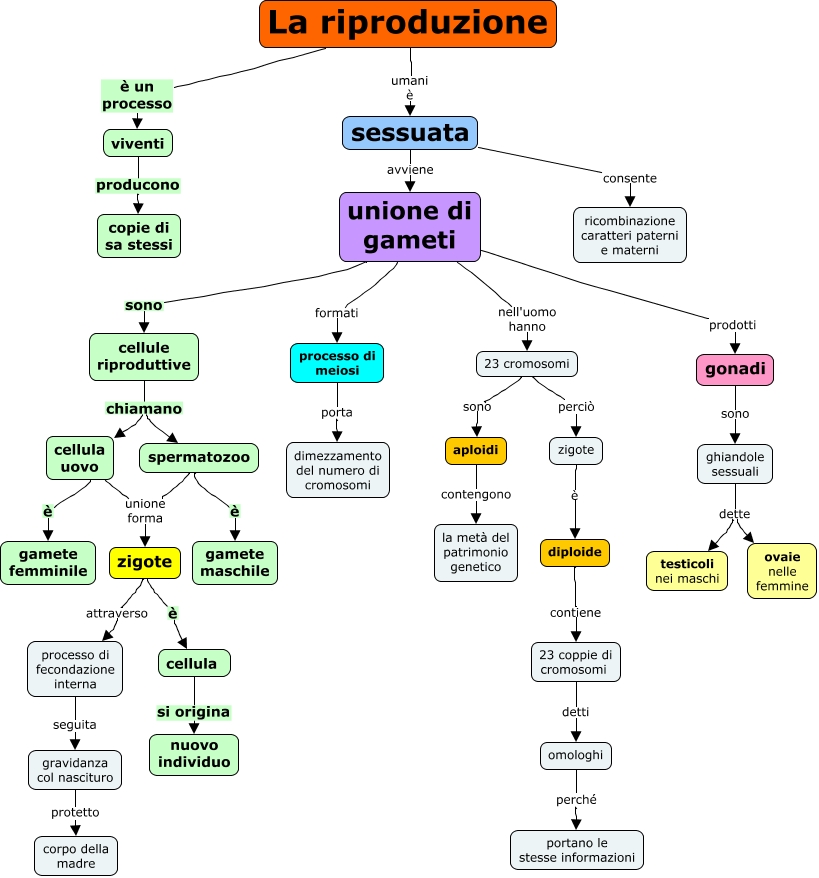
Questa Cmap, creata con IHMC CmapTools, contiene informazioni relative a: 13.1 la riproduzione, aploidi contengono la metà del patrimonio genetico, diploide contiene 23 coppie di cromosomi, La riproduzione umani è sessuata, 23 coppie di cromosomi detti omologhi, unione di gameti prodotti gonadi, unione di gameti formati processo di meiosi, zigote è diploide, 23 cromosomi sono aploidi, viventi producono copie di sa stessi, 23 cromosomi perciò zigote, spermatozoo è gamete maschile, sessuata avviene unione di gameti, processo di fecondazione interna seguita gravidanza col nascituro, cellule riproduttive chiamano cellula uovo, cellula uovo unione forma zigote, zigote attraverso processo di fecondazione interna, unione di gameti nell'uomo hanno 23 cromosomi, cellula si origina nuovo individuo, La riproduzione è un processo viventi, processo di meiosi porta dimezzamento del numero di cromosomi