WARNING:
JavaScript is turned OFF. None of the links on this concept map will
work until it is reactivated.
If you need help turning JavaScript On, click here.
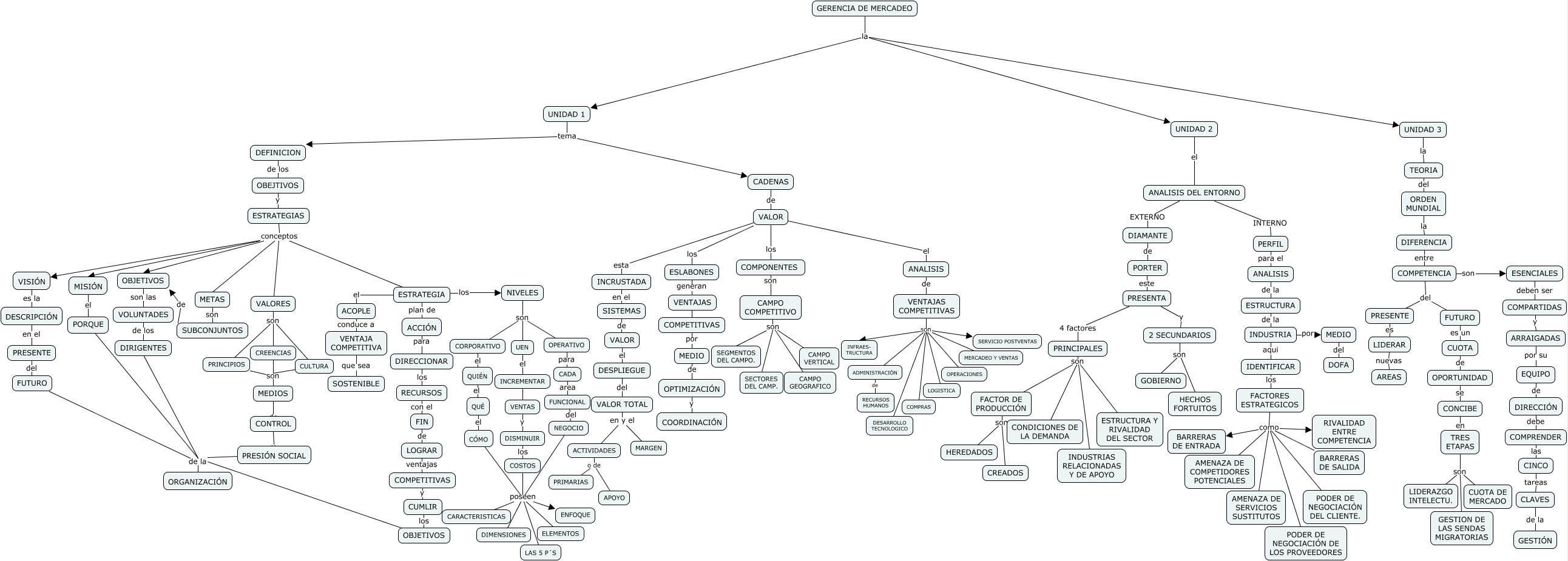
Este Cmap, tiene información relacionada con: 1 PUNTO, CADA area FUNCIONAL, PRESENTA y 2 SECUNDARIOS, FACTOR DE PRODUCCIÓN son HEREDADOS, OBJETIVOS son las VOLUNTADES, FACTOR DE PRODUCCIÓN son CREADOS, LOGRAR ventajas COMPETITIVAS, CÓMO poseen ENFOQUE, FACTORES ESTRATEGICOS como PODER DE NEGOCIACIÓN DEL CLIENTE., VENTAJAS COMPETITIVAS son COMPRAS, ADMINISTRACIÓN de RECURSOS HUMANOS, ANALISIS DEL ENTORNO INTERNO PERFIL, VENTAS y DISMINUIR, GERENCIA DE MERCADEO la UNIDAD 2, VALOR TOTAL en y el MARGEN, FACTORES ESTRATEGICOS como AMENAZA DE SERVICIOS SUSTITUTOS, NIVELES son UEN, FACTORES ESTRATEGICOS como BARRERAS DE ENTRADA, ACTIVIDADES o de APOYO, PRINCIPIOS son MEDIOS, ESENCIALES deben ser COMPARTIDAS