WARNING:
JavaScript is turned OFF. None of the links on this concept map will
work until it is reactivated.
If you need help turning JavaScript On, click here.
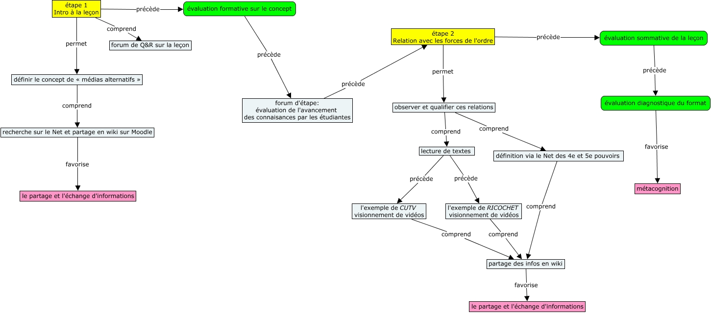
This Concept Map, created with IHMC CmapTools, has information related to: Schéma de déroulement, évaluation diagnostique du format favorise métacognition, évaluation formative sur le concept précède forum d'étape: évaluation de l'avancement des connaisances par les étudiantes, partage des infos en wiki favorise le partage et l'échange d'informations, évaluation sommative de la leçon précède évaluation diagnostique du format, l'exemple de RICOCHET visionnement de vidéos comprend partage des infos en wiki, lecture de textes précède l'exemple de RICOCHET visionnement de vidéos, étape 1 Intro à la leçon précède évaluation formative sur le concept, l'exemple de CUTV visionnement de vidéos comprend partage des infos en wiki, observer et qualifier ces relations comprend lecture de textes, étape 1 Intro à la leçon permet définir le concept de « médias alternatifs », étape 1 Intro à la leçon comprend forum de Q&R sur la leçon, lecture de textes précède l'exemple de CUTV visionnement de vidéos, définition via le Net des 4e et 5e pouvoirs comprend partage des infos en wiki, définir le concept de « médias alternatifs » comprend recherche sur le Net et partage en wiki sur Moodle, étape 2 Relation avec les forces de l'ordre précède évaluation sommative de la leçon, observer et qualifier ces relations comprend définition via le Net des 4e et 5e pouvoirs, recherche sur le Net et partage en wiki sur Moodle favorise le partage et l'échange d'informations, forum d'étape: évaluation de l'avancement des connaisances par les étudiantes précède étape 2 Relation avec les forces de l'ordre, étape 2 Relation avec les forces de l'ordre permet observer et qualifier ces relations