WARNING:
JavaScript is turned OFF. None of the links on this concept map will
work until it is reactivated.
If you need help turning JavaScript On, click here.
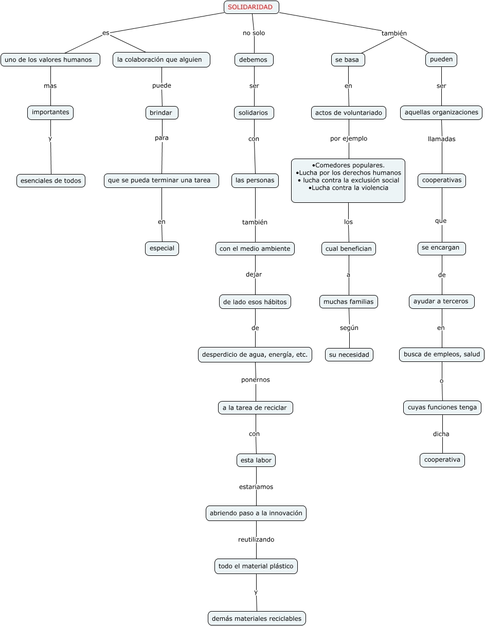
Este Cmap, tiene información relacionada con: solidaridad, las personas también con el medio ambiente, solidarios con las personas, de lado esos hábitos de desperdicio de agua, energía, etc., aquellas organizaciones llamadas cooperativas, SOLIDARIDAD también se basa, SOLIDARIDAD es uno de los valores humanos, esta labor estariamos abriendo paso a la innovación, SOLIDARIDAD también pueden, que se pueda terminar una tarea en especial, brindar para que se pueda terminar una tarea, cuyas funciones tenga dicha cooperativa, pueden ser aquellas organizaciones, • Comedores populares. •Lucha por los derechos humanos • lucha contra la exclusión social •Lucha contra la violencia los cual benefician, busca de empleos, salud o cuyas funciones tenga, se basa en actos de voluntariado, abriendo paso a la innovación reutilizando todo el material plástico, SOLIDARIDAD no solo debemos, cooperativas que se encargan, a la tarea de reciclar con esta labor, muchas familias según su necesidad