WARNING:
JavaScript is turned OFF. None of the links on this concept map will
work until it is reactivated.
If you need help turning JavaScript On, click here.
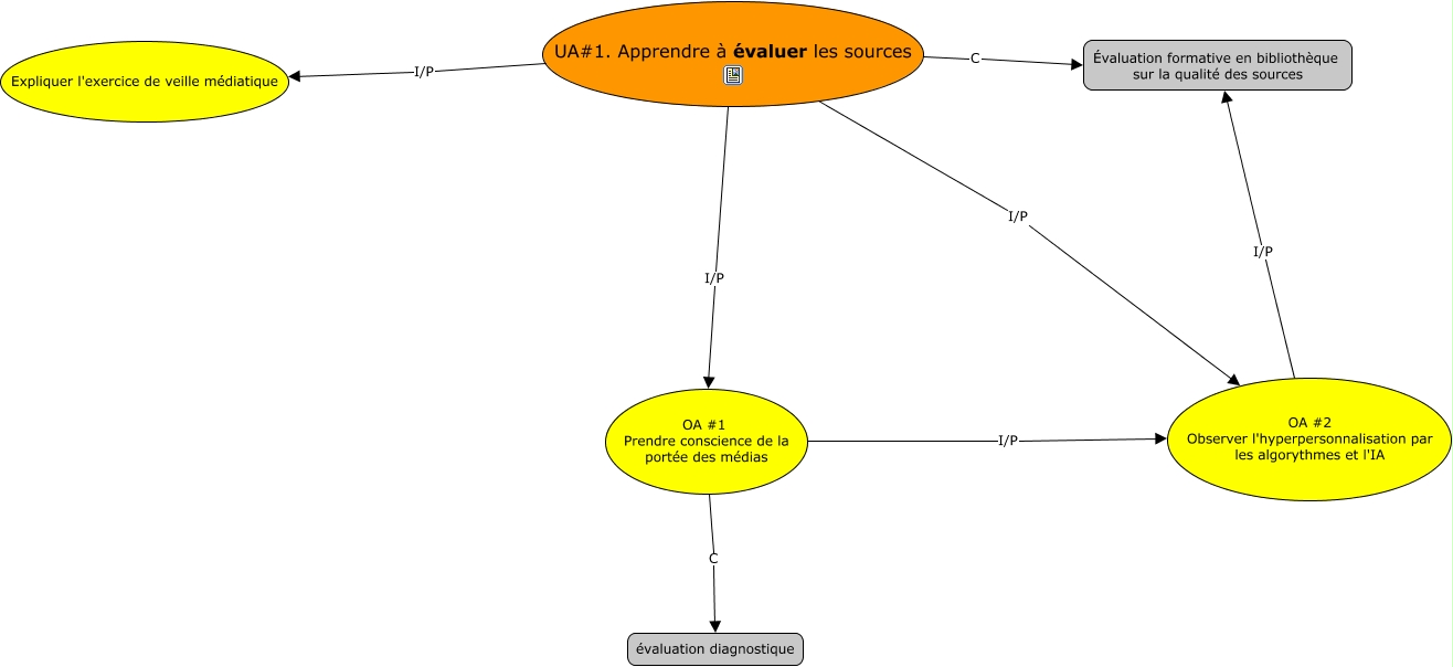
This Concept Map, created with IHMC CmapTools, has information related to: UA1, UA#1. Apprendre à évaluer les sources I/P OA #2 Observer l'hyperpersonnalisation par les algorythmes et l'IA, UA#1. Apprendre à évaluer les sources C Évaluation formative en bibliothèque sur la qualité des sources, UA#1. Apprendre à évaluer les sources I/P Expliquer l'exercice de veille médiatique, OA #2 Observer l'hyperpersonnalisation par les algorythmes et l'IA I/P Évaluation formative en bibliothèque sur la qualité des sources, OA #1 Prendre conscience de la portée des médias I/P OA #2 Observer l'hyperpersonnalisation par les algorythmes et l'IA, OA #1 Prendre conscience de la portée des médias C évaluation diagnostique, UA#1. Apprendre à évaluer les sources I/P OA #1 Prendre conscience de la portée des médias