WARNING:
JavaScript is turned OFF. None of the links on this concept map will
work until it is reactivated.
If you need help turning JavaScript On, click here.
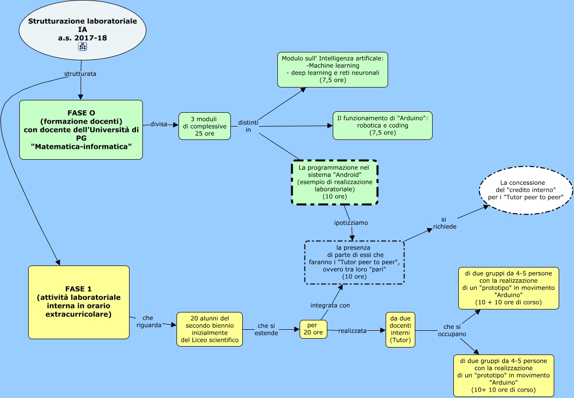
Questa Cmap, creata con IHMC CmapTools, contiene informazioni relative a: strutturazione laboratoriale, la presenza di parte di essi che faranno i "Tutor peer to peer", ovvero tra loro "pari" (10 ore) si richiede La concessione del "credito interno" per i "Tutor peer to peer", per 20 ore integrata con la presenza di parte di essi che faranno i "Tutor peer to peer", ovvero tra loro "pari" (10 ore), FASE 1 (attività laboratoriale interna in orario extracurricolare) che riguarda 20 alunni del secondo biennio inizialmente del Liceo scientifico, per 20 ore realizzata da due docenti interni (Tutor), da due docenti interni (Tutor) che si occupano di due gruppi da 4-5 persone con la realizzazione di un "prototipo" in movimento "Arduino" (10+ 10 ore di corso), FASE O (formazione docenti) con docente dell'Università di PG "Matematica-informatica" divisa 3 moduli di complessive 25 ore, La programmazione nel sistema "Android" (esempio di realizzazione laboratoriale) (10 ore) ipotizziamo la presenza di parte di essi che faranno i "Tutor peer to peer", ovvero tra loro "pari" (10 ore), 3 moduli di complessive 25 ore distinti in Modulo sull' Intelligenza artificale: -Machine learning - deep learning e reti neuronali (7,5 ore), Strutturazione laboratoriale IA a.s. 2017-18 strutturata FASE O (formazione docenti) con docente dell'Università di PG "Matematica-informatica", da due docenti interni (Tutor) che si occupano di due gruppi da 4-5 persone con la realizzazione di un "prototipo" in movimento "Arduino" (10 + 10 ore di corso), 3 moduli di complessive 25 ore distinti in Il funzionamento di "Arduino": robotica e coding (7,5 ore), 20 alunni del secondo biennio inizialmente del Liceo scientifico che si estende per 20 ore, Strutturazione laboratoriale IA a.s. 2017-18 strutturata FASE 1 (attività laboratoriale interna in orario extracurricolare), 3 moduli di complessive 25 ore distinti in La programmazione nel sistema "Android" (esempio di realizzazione laboratoriale) (10 ore)