WARNING:
JavaScript is turned OFF. None of the links on this concept map will
work until it is reactivated.
If you need help turning JavaScript On, click here.
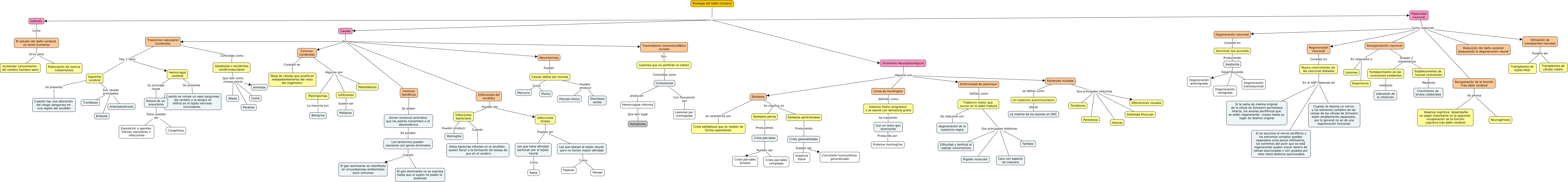
Este Cmap, tiene información relacionada con: Daño cerebral, Axotomía Desembocando Degeneración anterógrada, Causas Son Neurotoxinas, Genes recesivos anómalos que los padres transmiten a la descendenica Se pueden Los tarstornos pueden asociarse con genes dominates, Trastorno motor que ocurre en la edad madura Sus principales síntomas Cara con aspecto de mascara, Epilepsia Se clasifica en Epilepsia generalizada, Causas Son Trastornos vasculares Cerebrales, Epilepsia Se clasifica en Epilepsia parcia, Lesiones que no perforan el cráneo Conocidas como Contusiones, Reorganización neuronal En respuesta a Lesiones, Degeneración neuronal Consiste en Seccionar sus acciones, Nuevo crecicimiento de las neuronas dañadas En el SNP Depende de Cuando se lesiona un nervio y los extremos cortados de las vainas de las células de Schwann están ampliamente separados, por lo general no se da una regeneración funcional., Factores Genéticos Se deben Genes recesivos anómalos que los padres transmiten a la descendenica, Trastorno motor que ocurre en la edad madura Sus principales síntomas Dificultad y lentitud al realizar movimientos, Plasticidad neuronal Como responde Reorganización neuronal, Infecciones bacteriana Cuando Estas bacterias infectan en el encéfalo, suelen llevar a la formación de bolsas de pus en el cerebro, Los tarstornos pueden asociarse con genes dominates Cuando El gen dominante se manifiesta en circunstancias ambientales poco comunes, Hemorragias internas Que dan lugar Hematoma, Trastorno motor que ocurre en la edad madura Se relaciona con degeneración de la sustancia negra, Causas Son Tumores Cerebrales, Reorganización neuronal Existen 2 mecanismos Fortalecimiento de las conexiones existentes