WARNING:
JavaScript is turned OFF. None of the links on this concept map will
work until it is reactivated.
If you need help turning JavaScript On, click here.
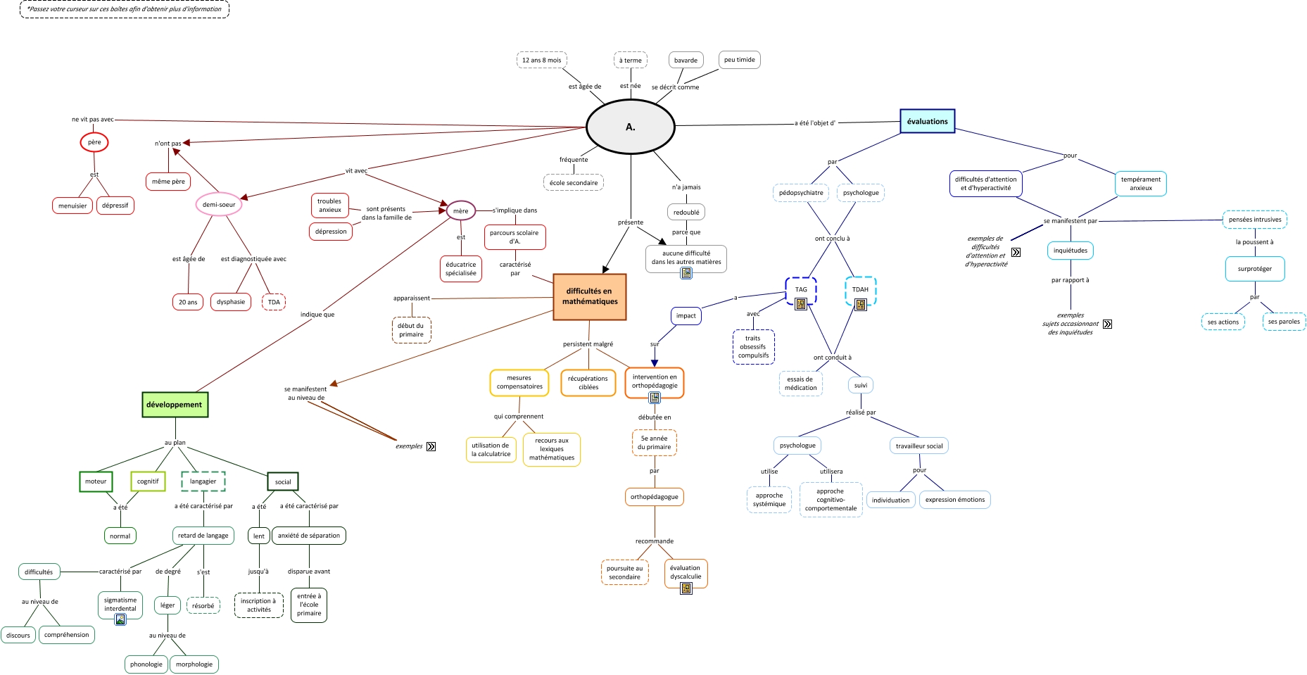
Cette carte de concepts créée avec IHMC CmapTools traite de: Cmap 20 octobre JDL CG SP, travailleur social pour individuation, difficultés d'attention et d'hyperactivité se manifestent par bouger constamment, pédopsychiatre ont conclu à TDAH, difficultés en mathématiques se manifestent au niveau de distincton gauche-droite, évaluations par psychologue, A. se décrit comme bavarde, TAG a impact, langagier a été caractérisé par retard de langage, léger au niveau de phonologie, difficultés en mathématiques persistent malgré intervention en orthopédagogie, pédopsychiatre ont conclu à TAG, tempérament anxieux se manifestent par verbo-motricité, intervention en orthopédagogie débutée en 5e année du primaire, orthopédagogue recommande poursuite au secondaire, développement au plan social, difficultés en mathématiques se manifestent au niveau de manipulation de l'argent, demi-soeur est diagnostiquée avec TDA, psychologue utilise approche systémique, demi-soeur n'ont pas même père, père est dépressif