WARNING:
JavaScript is turned OFF. None of the links on this concept map will
work until it is reactivated.
If you need help turning JavaScript On, click here.
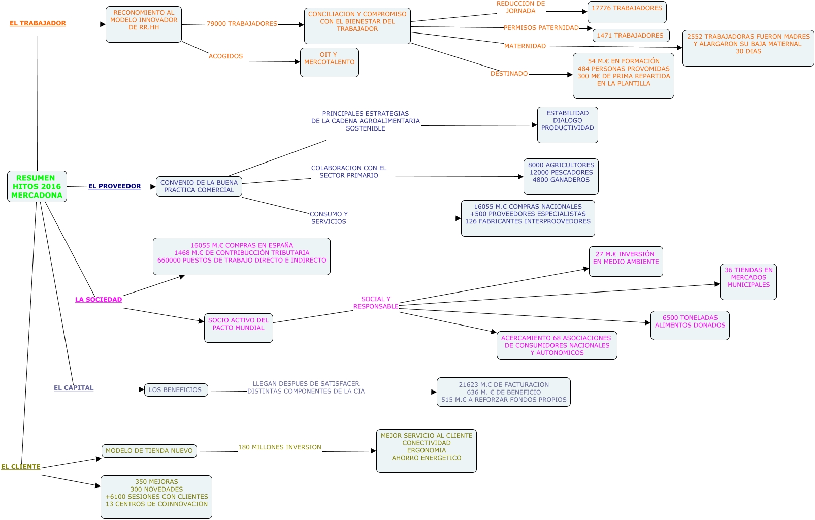
Este Cmap, tiene información relacionada con: RSC, RESUMEN HITOS 2016 MERCADONA LA SOCIEDAD 16055 M.€ COMPRAS EN ESPAÑA 1468 M.€ DE CONTRIBUCCIÓN TRIBUTARIA 660000 PUESTOS DE TRABAJO DIRECTO E INDIRECTO, RESUMEN HITOS 2016 MERCADONA EL PROVEEDOR CONVENIO DE LA BUENA PRACTICA COMERCIAL, CONVENIO DE LA BUENA PRACTICA COMERCIAL PRINCIPALES ESTRATEGIAS DE LA CADENA AGROALIMENTARIA SOSTENIBLE ESTABILIDAD DIALOGO PRODUCTIVIDAD, CONVENIO DE LA BUENA PRACTICA COMERCIAL COLABORACION CON EL SECTOR PRIMARIO 8000 AGRICULTORES 12000 PESCADORES 4800 GANADEROS, RESUMEN HITOS 2016 MERCADONA EL TRABAJADOR RECONOMIENTO AL MODELO INNOVADOR DE RR.HH, RESUMEN HITOS 2016 MERCADONA EL CLIENTE 350 MEJORAS 300 NOVEDADES +6100 SESIONES CON CLIENTES 13 CENTROS DE COINNOVACION, CONCILIACION Y COMPROMISO CON EL BIENESTAR DEL TRABAJADOR REDUCCION DE JORNADA 17776 TRABAJADORES, CONVENIO DE LA BUENA PRACTICA COMERCIAL CONSUMO Y SERVICIOS 16055 M.€ COMPRAS NACIONALES +500 PROVEEDORES ESPECIALISTAS 126 FABRICANTES INTERPROOVEDORES, RESUMEN HITOS 2016 MERCADONA EL CLIENTE MODELO DE TIENDA NUEVO, CONCILIACION Y COMPROMISO CON EL BIENESTAR DEL TRABAJADOR DESTINADO 54 M.€ EN FORMACIÓN 484 PERSONAS PROVOMIDAS 300 M€ DE PRIMA REPARTIDA EN LA PLANTILLA, RECONOMIENTO AL MODELO INNOVADOR DE RR.HH 79000 TRABAJADORES CONCILIACION Y COMPROMISO CON EL BIENESTAR DEL TRABAJADOR, SOCIO ACTIVO DEL PACTO MUNDIAL SOCIAL Y RESPONSABLE ACERCAMIENTO 68 ASOCIACIONES DE CONSUMIDORES NACIONALES Y AUTONOMICOS, SOCIO ACTIVO DEL PACTO MUNDIAL SOCIAL Y RESPONSABLE 6500 TONELADAS ALIMENTOS DONADOS, MODELO DE TIENDA NUEVO 180 MILLONES INVERSION MEJOR SERVICIO AL CLIENTE CONECTIVIDAD ERGONOMIA AHORRO ENERGETICO, SOCIO ACTIVO DEL PACTO MUNDIAL SOCIAL Y RESPONSABLE 36 TIENDAS EN MERCADOS MUNICIPALES, RESUMEN HITOS 2016 MERCADONA EL CAPITAL LOS BENEFICIOS, CONCILIACION Y COMPROMISO CON EL BIENESTAR DEL TRABAJADOR MATERNIDAD 2552 TRABAJADORAS FUERON MADRES Y ALARGARON SU BAJA MATERNAL 30 DIAS, LOS BENEFICIOS LLEGAN DESPUES DE SATISFACER DISTINTAS COMPONENTES DE LA CIA 21623 M.€ DE FACTURACION 636 M. € DE BENEFICIO 515 M.€ A REFORZAR FONDOS PROPIOS, CONCILIACION Y COMPROMISO CON EL BIENESTAR DEL TRABAJADOR PERMISOS PATERNIDAD 1471 TRABAJADORES, SOCIO ACTIVO DEL PACTO MUNDIAL SOCIAL Y RESPONSABLE 27 M.€ INVERSIÓN EN MEDIO AMBIENTE