WARNING:
JavaScript is turned OFF. None of the links on this concept map will
work until it is reactivated.
If you need help turning JavaScript On, click here.
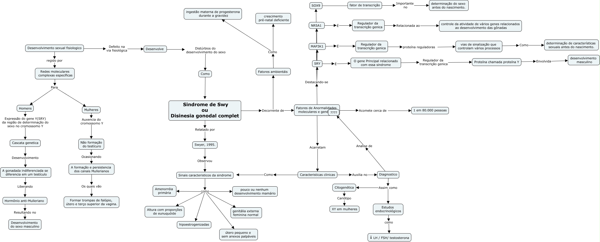
Esse mapa conceitual, produzido no IHMC CmapTools, tem a informação relacionada a: Sindrome de Swy, Citogenética Cariótipo XY em mulheres, A formação e persistencia dos canais Mullerianos Os quais vão Formar trompas de falópio, útero e terço superior da vagina., NR5A1 É Regulador da transcrição genica, vias de sinalização que controlam vários processos Como determinação de características sexuais antes do nascimento., Diagnostico Assim como Estudos endocrinológicos, Sindrome de Swy ou Disinesia gonodal complet Decorrente de Fatores de Anormalidades moleculares e genéticas, Proteína chamada proteína Y Envolvida desenvolvimento masculino, Regulador da transcrição genica Relacionada ao controle da atividade de vários genes relacionados ao desenvolvimento das gônadas, Cascata genetica Desenvolvimento A gonadada indiferenciada se diferencia em um testículo, Regulador da transcrição genica proteína reguladoras vias de sinalização que controlam vários processos, Fatores de Anormalidades moleculares e genéticas Destacando-se NR5A1, Fatores ambientáis Como ingestão materna de progesterona durante a gravidez, Como ????, Caracteristicas clinicas Auxilia no Diagnostico, fator de transcrição Importante no determinação do sexo antes do nascimento., Fatores de Anormalidades moleculares e genéticas Destacando-se MAP3K1, SOX9 É fator de transcrição, Hormônio anti-Mulleriano Resultando no Desenvolvimento do sexo masculino, Sinais caracteristicos da sindrome como Amenorréia primária, SRY É O gene Principal relacionado com essa sindrome