WARNING:
JavaScript is turned OFF. None of the links on this concept map will
work until it is reactivated.
If you need help turning JavaScript On, click here.
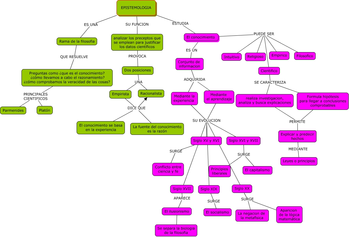
Este Cmap, tiene información relacionada con: MAPA_CONCEPTUAL_FASE_2, Mediante el aprendizaje SU EVOLUCION Siglo XV y XVI, Conjunto de informacion ADQUIRIDA Mediante la experiencia, El conocimiento PUEDE SER Intuitivo, Dos posiciones UNA Racionalista, Siglo XIX SURGE El socialismo, Empirista DICE QUE El conocimiento se basa en la experiencia, El conocimiento PUEDE SER Religioso, Cientifico SE CARACTERIZA Formula hipótesis para llegar a conclusiones comprobables, Siglo XV y XVI SURGE Conflicto entre ciencia y fe, Cientifico SE CARACTERIZA realiza investigacion, analiza y busca explicaciones, Siglo XVI y XVII SURGE Principios liberales, EPISTEMOLOGIA ES UNA Rama de la filosofia, EPISTEMOLOGIA SU FUNCION analizar los preceptos que se emplean para justificar los datos científicos, Rama de la filosofia QUE RESUELVE Preguntas como ¿que es el conocimiento? ¿cómo llevamos a cabo el razonamiento? ¿cómo comprobamos la veracidad de las cosas?, Preguntas como ¿que es el conocimiento? ¿cómo llevamos a cabo el razonamiento? ¿cómo comprobamos la veracidad de las cosas? PRINCIPALES CIENTIFICOS Parmenides, El conocimiento PUEDE SER Cientifico, analizar los preceptos que se emplean para justificar los datos científicos PROVOCA Dos posiciones, EPISTEMOLOGIA ESTUDIA El conocimiento, Conjunto de informacion ADQUIRIDA Mediante el aprendizaje, Mediante el aprendizaje SU EVOLUCION Siglo XVII