WARNING:
JavaScript is turned OFF. None of the links on this concept map will
work until it is reactivated.
If you need help turning JavaScript On, click here.
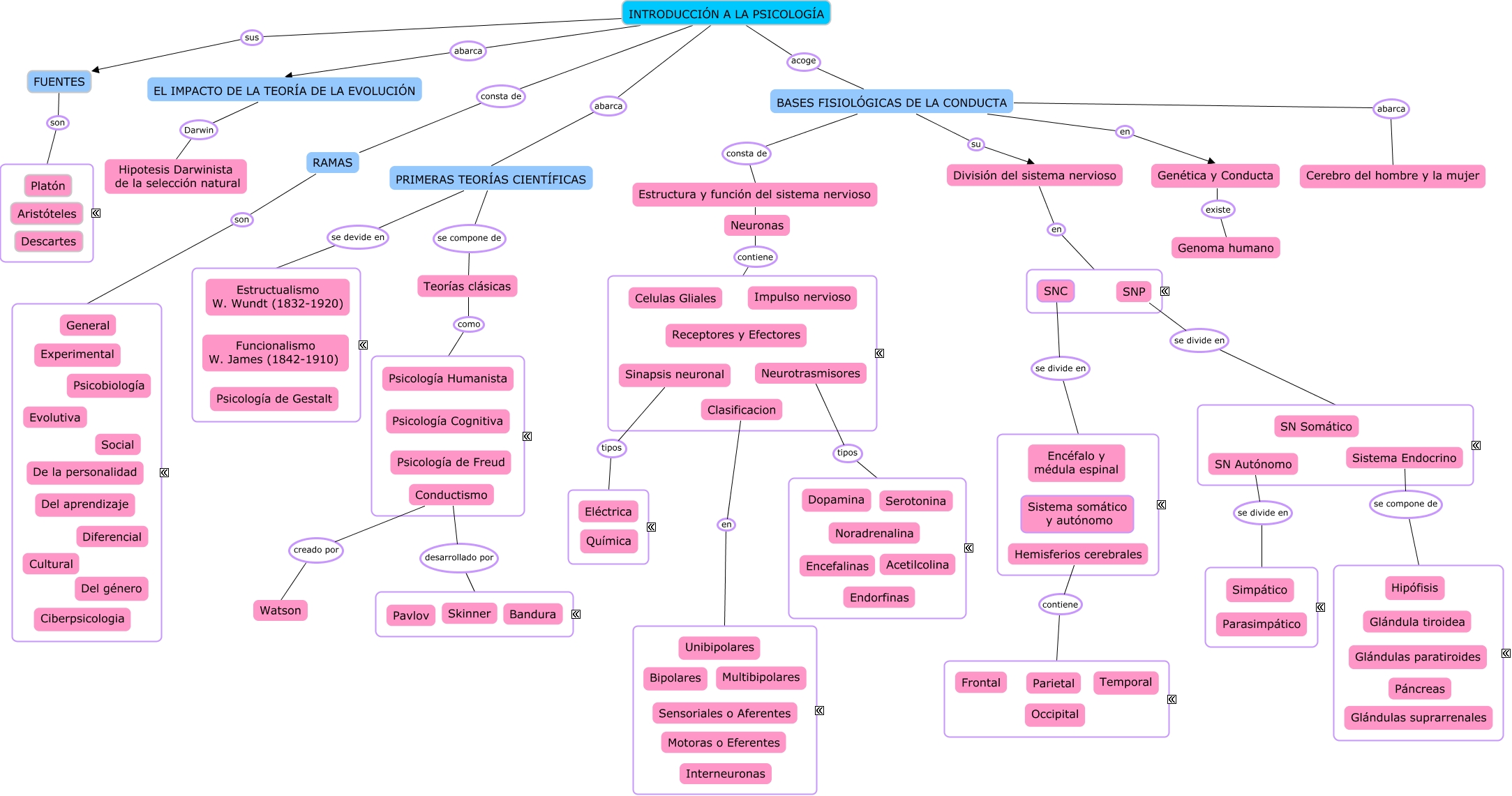
Este Cmap, tiene información relacionada con: PSICOLOGIA, Teorías clásicas como ????, Hemisferios cerebrales contiene ????, INTRODUCCIÓN A LA PSICOLOGÍA consta de RAMAS, INTRODUCCIÓN A LA PSICOLOGÍA sus FUENTES, Conductismo desarrollado por ????, BASES FISIOLÓGICAS DE LA CONDUCTA consta de Estructura y función del sistema nervioso, BASES FISIOLÓGICAS DE LA CONDUCTA abarca Cerebro del hombre y la mujer, SNC se divide en ????, Estructura y función del sistema nervioso contiene ????, Sinapsis neuronal tipos ????, INTRODUCCIÓN A LA PSICOLOGÍA acoge BASES FISIOLÓGICAS DE LA CONDUCTA, Sistema Endocrino se compone de ????, EL IMPACTO DE LA TEORÍA DE LA EVOLUCIÓN Darwin Hipotesis Darwinista de la selección natural, División del sistema nervioso en ????, Neurotrasmisores tipos ????, FUENTES son ????, Genética y Conducta existe Genoma humano, SN Autónomo se divide en ????, BASES FISIOLÓGICAS DE LA CONDUCTA su División del sistema nervioso, BASES FISIOLÓGICAS DE LA CONDUCTA en Genética y Conducta