WARNING:
JavaScript is turned OFF. None of the links on this concept map will
work until it is reactivated.
If you need help turning JavaScript On, click here.
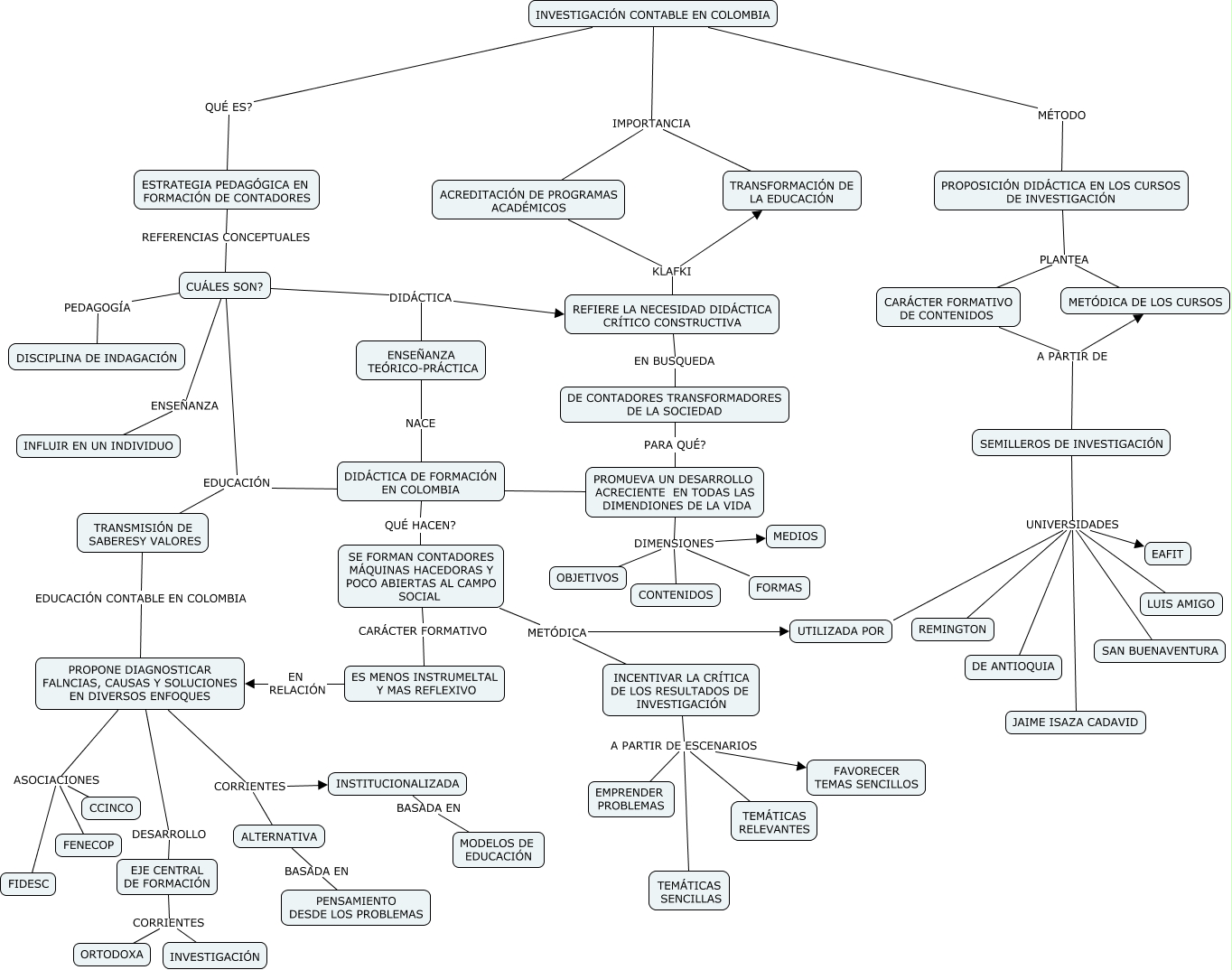
Este Cmap, tiene información relacionada con: INVESTIGACION EN COLOMBIA, CUÁLES SON? ENSEÑANZA INFLUIR EN UN INDIVIDUO, INSTITUCIONALIZADA BASADA EN MODELOS DE EDUCACIÓN, SEMILLEROS DE INVESTIGACIÓN UNIVERSIDADES DE ANTIOQUIA, EJE CENTRAL DE FORMACIÓN CORRIENTES ORTODOXA, EJE CENTRAL DE FORMACIÓN CORRIENTES INVESTIGACIÓN, INCENTIVAR LA CRÍTICA DE LOS RESULTADOS DE INVESTIGACIÓN A PARTIR DE ESCENARIOS TEMÁTICAS RELEVANTES, PROPONE DIAGNOSTICAR FALNCIAS, CAUSAS Y SOLUCIONES EN DIVERSOS ENFOQUES ASOCIACIONES CCINCO, ACREDITACIÓN DE PROGRAMAS ACADÉMICOS KLAFKI REFIERE LA NECESIDAD DIDÁCTICA CRÍTICO CONSTRUCTIVA, INVESTIGACIÓN CONTABLE EN COLOMBIA IMPORTANCIA TRANSFORMACIÓN DE LA EDUCACIÓN, SE FORMAN CONTADORES MÁQUINAS HACEDORAS Y POCO ABIERTAS AL CAMPO SOCIAL METÓDICA INCENTIVAR LA CRÍTICA DE LOS RESULTADOS DE INVESTIGACIÓN, PROMUEVA UN DESARROLLO ACRECIENTE EN TODAS LAS DIMENDIONES DE LA VIDA DIMENSIONES FORMAS, ES MENOS INSTRUMELTAL Y MAS REFLEXIVO EN RELACIÓN PROPONE DIAGNOSTICAR FALNCIAS, CAUSAS Y SOLUCIONES EN DIVERSOS ENFOQUES, INCENTIVAR LA CRÍTICA DE LOS RESULTADOS DE INVESTIGACIÓN A PARTIR DE ESCENARIOS FAVORECER TEMAS SENCILLOS, PROMUEVA UN DESARROLLO ACRECIENTE EN TODAS LAS DIMENDIONES DE LA VIDA EDUCACIÓN TRANSMISIÓN DE SABERESY VALORES, PROPONE DIAGNOSTICAR FALNCIAS, CAUSAS Y SOLUCIONES EN DIVERSOS ENFOQUES ASOCIACIONES FENECOP, DE CONTADORES TRANSFORMADORES DE LA SOCIEDAD PARA QUÉ? PROMUEVA UN DESARROLLO ACRECIENTE EN TODAS LAS DIMENDIONES DE LA VIDA, INVESTIGACIÓN CONTABLE EN COLOMBIA MÉTODO PROPOSICIÓN DIDÁCTICA EN LOS CURSOS DE INVESTIGACIÓN, DIDÁCTICA DE FORMACIÓN EN COLOMBIA QUÉ HACEN? SE FORMAN CONTADORES MÁQUINAS HACEDORAS Y POCO ABIERTAS AL CAMPO SOCIAL, SEMILLEROS DE INVESTIGACIÓN UNIVERSIDADES LUIS AMIGO, INVESTIGACIÓN CONTABLE EN COLOMBIA IMPORTANCIA ACREDITACIÓN DE PROGRAMAS ACADÉMICOS