WARNING:
JavaScript is turned OFF. None of the links on this concept map will
work until it is reactivated.
If you need help turning JavaScript On, click here.
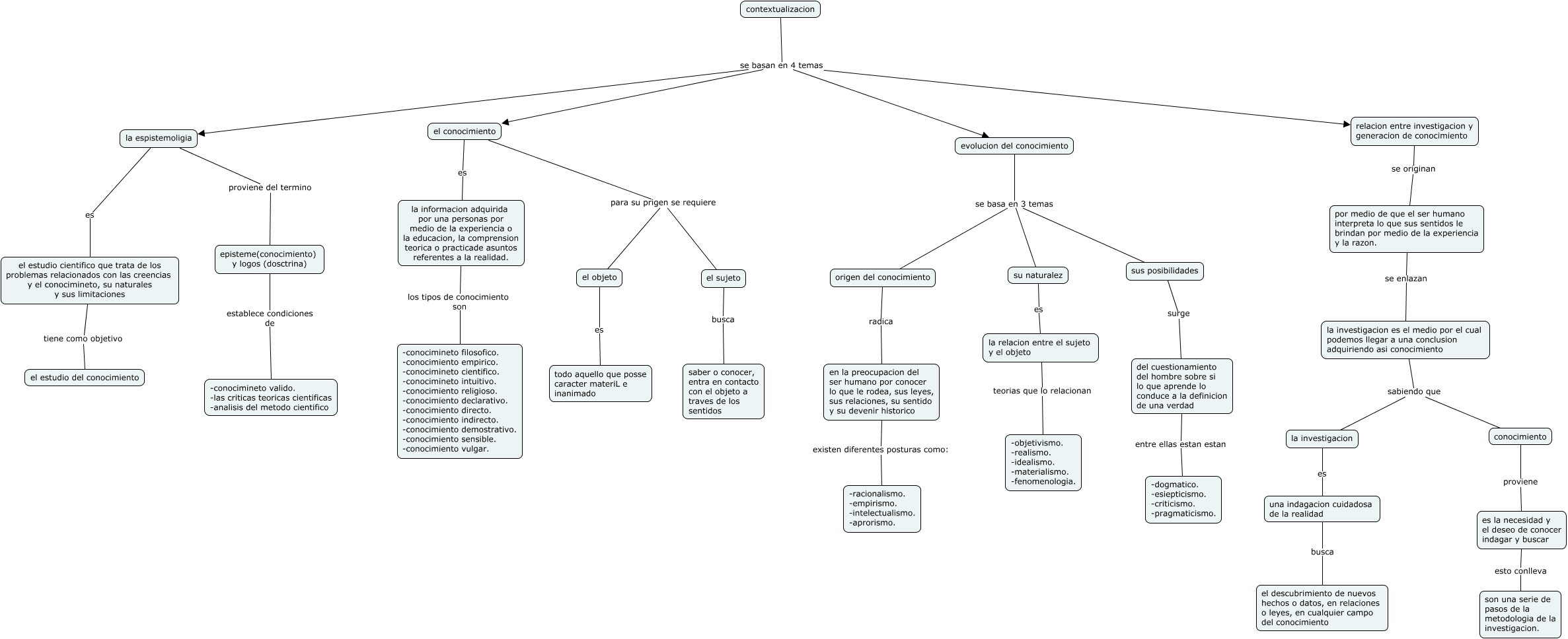
Este Cmap, tiene información relacionada con: contextualizacion, el estudio cientifico que trata de los problemas relacionados con las creencias y el conocimineto, su naturales y sus limitaciones tiene como objetivo el estudio del conocimiento, el conocimiento para su prigen se requiere el sujeto, la relacion entre el sujeto y el objeto teorias que lo relacionan -objetivismo. -realismo. -idealismo. -materialismo. -fenomenologia., una indagacion cuidadosa de la realidad busca el descubrimiento de nuevos hechos o datos, en relaciones o leyes, en cualquier campo del conocimiento, la investigacion es el medio por el cual podemos llegar a una conclusion adquiriendo asi conocimiento sabiendo que la investigacion, contextualizacion se basan en 4 temas relacion entre investigacion y generacion de conocimiento, contextualizacion se basan en 4 temas el conocimiento, relacion entre investigacion y generacion de conocimiento se originan por medio de que el ser humano interpreta lo que sus sentidos le brindan por medio de la experiencia y la razon., contextualizacion se basan en 4 temas evolucion del conocimiento, su naturalez es la relacion entre el sujeto y el objeto, evolucion del conocimiento se basa en 3 temas origen del conocimiento, por medio de que el ser humano interpreta lo que sus sentidos le brindan por medio de la experiencia y la razon. se enlazan la investigacion es el medio por el cual podemos llegar a una conclusion adquiriendo asi conocimiento, es la necesidad y el deseo de conocer indagar y buscar esto conlleva son una serie de pasos de la metodologia de la investigacion., en la preocupacion del ser humano por conocer lo que le rodea, sus leyes, sus relaciones, su sentido y su devenir historico existen diferentes posturas como: -racionalismo. -empirismo. -intelectualismo. -aprorismo., conocimiento proviene es la necesidad y el deseo de conocer indagar y buscar, evolucion del conocimiento se basa en 3 temas su naturalez, la investigacion es una indagacion cuidadosa de la realidad, la investigacion es el medio por el cual podemos llegar a una conclusion adquiriendo asi conocimiento sabiendo que conocimiento, la informacion adquirida por una personas por medio de la experiencia o la educacion, la comprension teorica o practicade asuntos referentes a la realidad. los tipos de conocimiento son -conocimineto filosofico. -conocimiento empirico. -conocimineto cientifico. -conocimineto intuitivo. -conocimiento religioso. -conocimiento declarativo. -conocimiento directo. -conocimiento indirecto. -conocimiento demostrativo. -conocimiento sensible. -conocimiento vulgar., sus posibilidades surge del cuestionamiento del hombre sobre si lo que aprende lo conduce a la definicion de una verdad