WARNING:
JavaScript is turned OFF. None of the links on this concept map will
work until it is reactivated.
If you need help turning JavaScript On, click here.
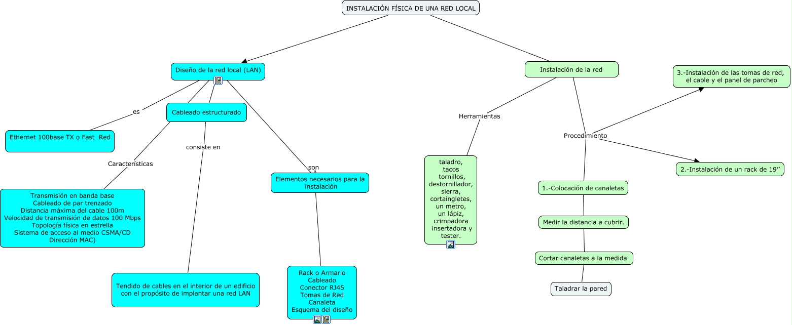
Este Cmap, tiene información relacionada con: Instalacion fisica de red lan, Diseño de la red local (LAN) Elementos necesarios para la instalación, INSTALACIÓN FÍSICA DE UNA RED LOCAL Instalación de la red, Instalación de la red Herramientas taladro, tacos tornillos, destornillador, sierra, cortaingletes, un metro, un lápiz, crimpadora insertadora y tester., Diseño de la red local (LAN) Características Transmisión en banda base Cableado de par trenzado Distancia máxima del cable 100m Velocidad de transmisión de datos 100 Mbps Topología física en estrella Sistema de acceso al medio CSMA/CD Dirección MAC), Instalación de la red Procedimiento 3.-Instalación de las tomas de red, el cable y el panel de parcheo, 1.-Colocación de canaletas Medir la distancia a cubrir., Cableado estructurado consiste en Tendido de cables en el interior de un edificio con el propósito de implantar una red LAN, INSTALACIÓN FÍSICA DE UNA RED LOCAL Diseño de la red local (LAN), Diseño de la red local (LAN) es Ethernet 100base TX o Fast Red, Instalación de la red Procedimiento 1.-Colocación de canaletas, Medir la distancia a cubrir. Cortar canaletas a la medida, Instalación de la red Procedimiento 2.-Instalación de un rack de 19’’, Elementos necesarios para la instalación son Rack o Armario Cableado Conector RJ45 Tomas de Red Canaleta Esquema del diseño, Diseño de la red local (LAN) Cableado estructurado, Cortar canaletas a la medida Taladrar la pared