WARNING:
JavaScript is turned OFF. None of the links on this concept map will
work until it is reactivated.
If you need help turning JavaScript On, click here.
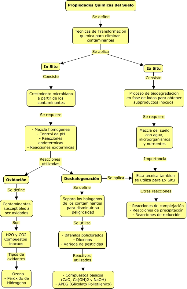
Este Cmap, tiene información relacionada con: Tratamientos Quimicos del Suelo, Separa los halogenos de los contaminantes para disminuir su peligrosidad Se utiliza - Bifenilos policlorados - Dioxinas - Varieda de pesticidas, H2O y CO2 Compuestos inocuos Tipos de oxidantes - Ozono - Peroxido de Hidrogeno, Tecnicas de Transformación quimica para eliminar contaminantes Se aplica Ex Situ, Esta tecnica tambien se utiliza para Ex Situ Otras reacciones - Reacciones de complejación - Reacciones de precipitación - Reacciones de reducción, In Situ Consiste Crecimiento microbiano a partir de los contaminantes, - Mezcla homogenea - Control de pH - Reacciones endotermicas - Reacciones exotermicas Reacciones utilizadas Deshalogenación, Propiedades Quimicas del Suelo Se define Tecnicas de Transformación quimica para eliminar contaminantes, Tecnicas de Transformación quimica para eliminar contaminantes Se aplica In Situ, Oxidación Se define Contaminantes susceptibles a ser oxidados, Ex Situ Consiste Proceso de biodegradación en fase de lodos para obtener subproductos inocuos, Deshalogenación Se define Separa los halogenos de los contaminantes para disminuir su peligrosidad, - Bifenilos policlorados - Dioxinas - Varieda de pesticidas Reactivos utilizados - Compuestos basicos (CaO, Ca(OH)2 y NaOH) - APEG (Glicolato Polietilenico), Deshalogenación Se aplica Esta tecnica tambien se utiliza para Ex Situ, Crecimiento microbiano a partir de los contaminantes Se requiere - Mezcla homogenea - Control de pH - Reacciones endotermicas - Reacciones exotermicas, Mezcla del suelo con agua, microorganismos y nutrientes Importancia Esta tecnica tambien se utiliza para Ex Situ, Contaminantes susceptibles a ser oxidados Son H2O y CO2 Compuestos inocuos, - Mezcla homogenea - Control de pH - Reacciones endotermicas - Reacciones exotermicas Reacciones utilizadas Oxidación, Proceso de biodegradación en fase de lodos para obtener subproductos inocuos Se requiere Mezcla del suelo con agua, microorganismos y nutrientes