WARNING:
JavaScript is turned OFF. None of the links on this concept map will
work until it is reactivated.
If you need help turning JavaScript On, click here.
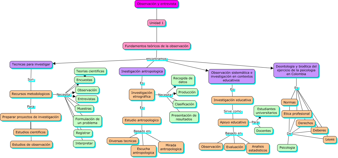
Este Cmap, tiene información relacionada con: unidad 1. observación y entrevista, Recursos metodologicos Para Estudios de observación, Recursos metodologicos Para Preparar proyectos de investigación, Investigación etnográfica Necesita Recogida de datos, Investigación educativa Sirve como Apoyo educativo, Fundamentos teòricos de la observación encontramos Deontologia y bioética del ejercicio de la psicologia en Colombia, Fundamentos teòricos de la observación encontramos Observación sistemática e investigación en contextos educativos, Investigación etnográfica Necesita Presentación de resultados, Recursos metodologicos Necesita Observación, Fundamentos teòricos de la observación encontramos Inestigación antropologica, Inestigación antropologica Es Investigación etnográfica, Derechos De Psicologia, Apoyo educativo Para Docentes, Etica profesional De Psicologia, Estudio antropologico Basado en Escucha antropologica, Fundamentos teòricos de la observación encontramos Tecnicas para investigar, Recursos metodologicos Necesita Muestras, Normas De Psicologia, Tecnicas para investigar Son Recursos metodologicos, Recursos metodologicos Necesita Formulación de un problema, Recursos metodologicos Necesita Teorias cientificas