WARNING:
JavaScript is turned OFF. None of the links on this concept map will
work until it is reactivated.
If you need help turning JavaScript On, click here.
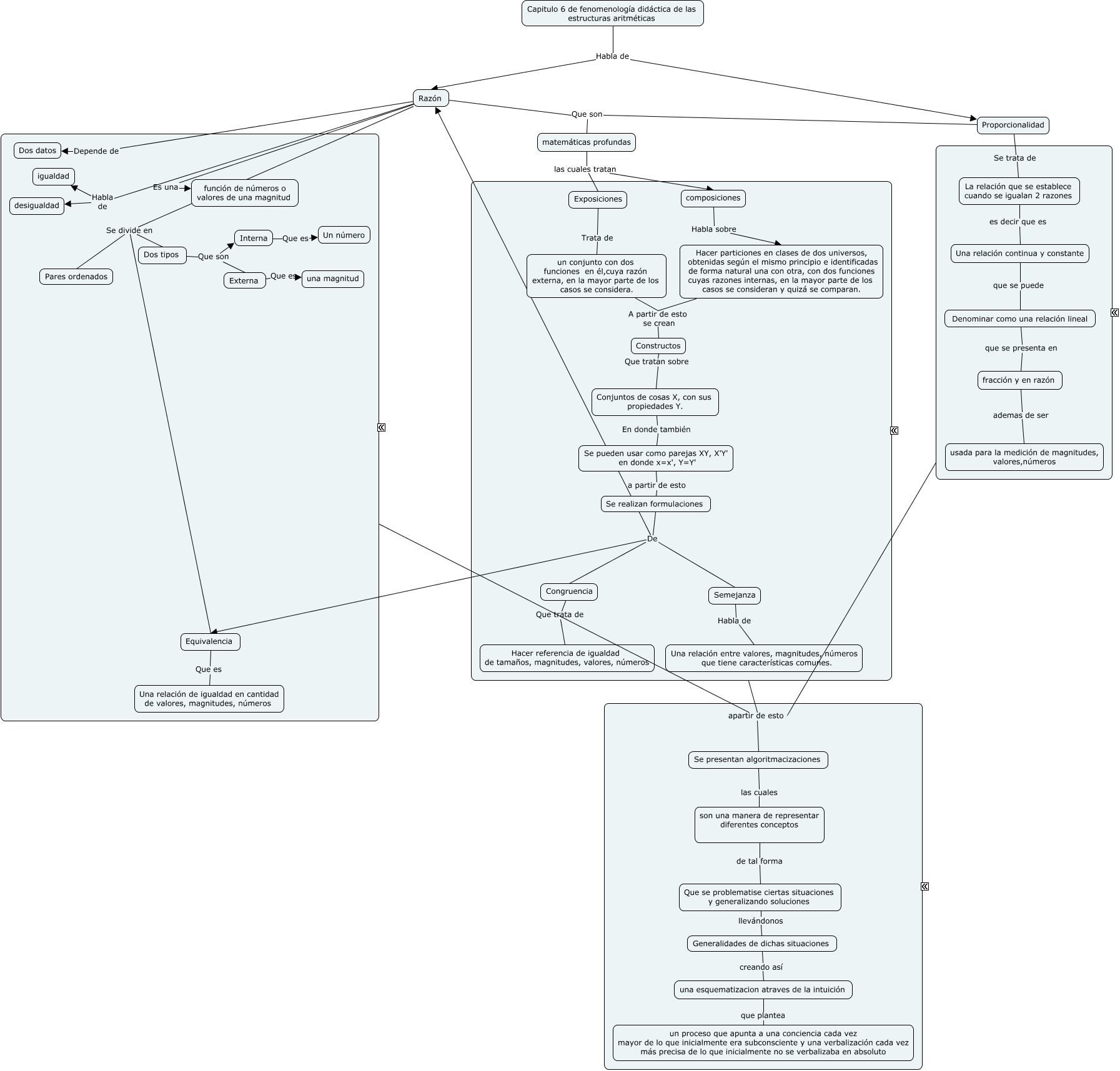
Este Cmap, tiene información relacionada con: capitulo 6, Se pueden usar como parejas XY, X'Y' en donde x=x', Y=Y' a partir de esto Se realizan formulaciones, Capitulo 6 de fenomenología didáctica de las estructuras aritméticas Habla de Proporcionalidad, Equivalencia Que es Una relación de igualdad en cantidad de valores, magnitudes, números, Razón Se divide en Equivalencia, fracción y en razón ademas de ser usada para la medición de magnitudes, valores,números, Constructos Que tratan sobre Conjuntos de cosas X, con sus propiedades Y., Razón Se divide en Pares ordenados, Razón Que son matemáticas profundas, Exposiciones Trata de un conjunto con dos funciones en él,cuya razón externa, en la mayor parte de los casos se considera., matemáticas profundas las cuales tratan composiciones, Dos tipos Que son Externa, Generalidades de dichas situaciones creando así una esquematizacion atraves de la intuición, Se realizan formulaciones De Equivalencia, trata sobre apartir de esto Se presentan algoritmacizaciones, Conjuntos de cosas X, con sus propiedades Y. En donde también Se pueden usar como parejas XY, X'Y' en donde x=x', Y=Y', Razón Se divide en Dos tipos, Se realizan formulaciones De Razón, Razón Depende de Dos datos, Razón Habla de desigualdad, Dos tipos Que son Interna