WARNING:
JavaScript is turned OFF. None of the links on this concept map will
work until it is reactivated.
If you need help turning JavaScript On, click here.
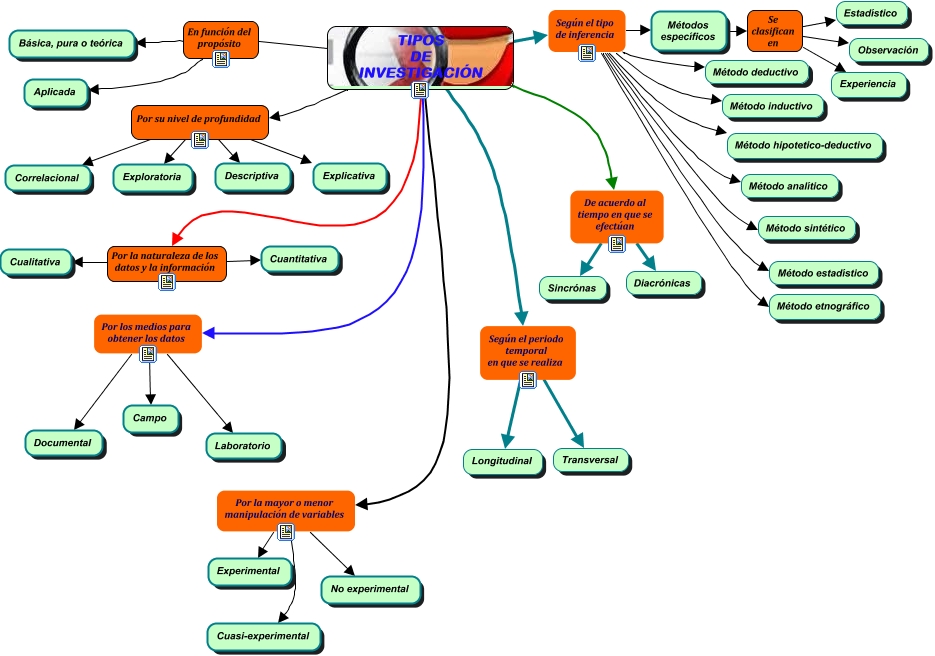
Este Cmap, tiene información relacionada con: Tipos de Investigación, TIPOS DE INVESTIGACIÓN Por los medios para obtener los datos Laboratorio, TIPOS DE INVESTIGACIÓN Según el tipo de inferencia Método inductivo, TIPOS DE INVESTIGACIÓN Por la mayor o menor manipulación de variables Experimental, TIPOS DE INVESTIGACIÓN Según el tipo de inferencia Método deductivo, TIPOS DE INVESTIGACIÓN Por los medios para obtener los datos Documental, TIPOS DE INVESTIGACIÓN Por su nivel de profundidad Exploratoria, TIPOS DE INVESTIGACIÓN Según el tipo de inferencia Método hipotetico-deductivo, TIPOS DE INVESTIGACIÓN En función del propósito Aplicada, TIPOS DE INVESTIGACIÓN Por los medios para obtener los datos Campo, TIPOS DE INVESTIGACIÓN Según el tipo de inferencia Método analítico, TIPOS DE INVESTIGACIÓN Por su nivel de profundidad Explicativa, TIPOS DE INVESTIGACIÓN En función del propósito Básica, pura o teórica, TIPOS DE INVESTIGACIÓN Según el tipo de inferencia Método sintético, TIPOS DE INVESTIGACIÓN Por su nivel de profundidad Correlacional, TIPOS DE INVESTIGACIÓN De acuerdo al tiempo en que se efectúan Sincrónas, TIPOS DE INVESTIGACIÓN Según el tipo de inferencia Método etnográfico, TIPOS DE INVESTIGACIÓN Por la naturaleza de los datos y la información Cuantitativa, TIPOS DE INVESTIGACIÓN Por la mayor o menor manipulación de variables No experimental, TIPOS DE INVESTIGACIÓN Por la naturaleza de los datos y la información Cualitativa, Métodos específicos Se clasifican en Estadístico