WARNING:
JavaScript is turned OFF. None of the links on this concept map will
work until it is reactivated.
If you need help turning JavaScript On, click here.
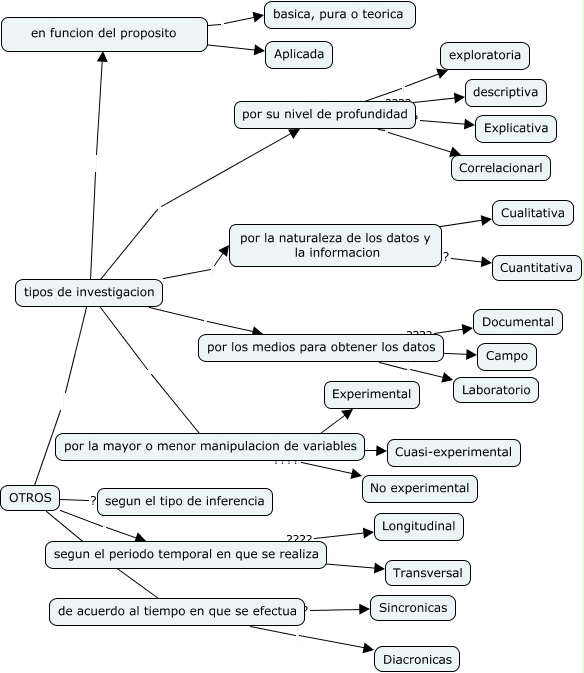
Este Cmap, tiene información relacionada con: Mapa mental, OTROS ???? de acuerdo al tiempo en que se efectua, por los medios para obtener los datos ???? Documental, por la mayor o menor manipulacion de variables ???? No experimental, por los medios para obtener los datos Laboratorio, por la mayor o menor manipulacion de variables ???? Cuasi-experimental, por los medios para obtener los datos ???? Campo, tipos de investigacion por la mayor o menor manipulacion de variables, OTROS segun el periodo temporal en que se realiza, por su nivel de profundidad Correlacionarl, en funcion del proposito basica, pura o teorica, OTROS ???? segun el tipo de inferencia, por la naturaleza de los datos y la informacion ???? Cualitativa, por la mayor o menor manipulacion de variables ???? Experimental, de acuerdo al tiempo en que se efectua ???? Sincronicas, tipos de investigacion por la naturaleza de los datos y la informacion, tipos de investigacion en funcion del proposito, de acuerdo al tiempo en que se efectua Diacronicas, por su nivel de profundidad ???? Explicativa, en funcion del proposito Aplicada, tipos de investigacion OTROS