WARNING:
JavaScript is turned OFF. None of the links on this concept map will
work until it is reactivated.
If you need help turning JavaScript On, click here.
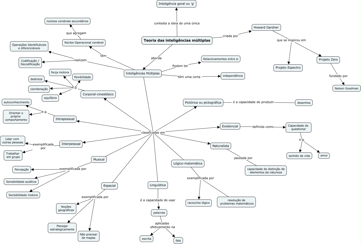
Esse mapa conceitual, produzido no IHMC CmapTools, tem a informação relacionada a: gardner, Inteligências Múltiplas classficadas em Corporal-cinestésico, Espacial exemplificada por Planejar estrategicamente, Inteligências Múltiplas têm Núcleo Operacional cerebral, Corporal-cinestésico e.g. coordenação, Existencial definida como Capacidade de questionar, Intrapessoal e.g. autoconhecimento, Inteligências Múltiplas classficadas em Espacial, Núcleo Operacional cerebral que agregam núcleos cerebrais secundários, Inteligências Múltiplas classficadas em Lógico-matemática, Inteligências Múltiplas realizam Operações Identificáveis e diferenciáveis, Musical exemplificada por Sensibilidade motora, palavras aplicadas efetivamente na escrita, Interpessoal exemplificada por Lidar com outras pessoas, Teoria das inteligências múltiplas criada por Howard Gardner, Lógico-matemática exemplificada por raciocínio lógico, Capacidade de questionar e.g. sentido da vida, Espacial exemplificada por Não precisar de mapas, Inteligências Múltiplas classficadas em Intrapessoal, Corporal-cinestésico e.g. equilíbrio, Inteligências Múltiplas realizam Codificação / Decodificação