WARNING:
JavaScript is turned OFF. None of the links on this concept map will
work until it is reactivated.
If you need help turning JavaScript On, click here.
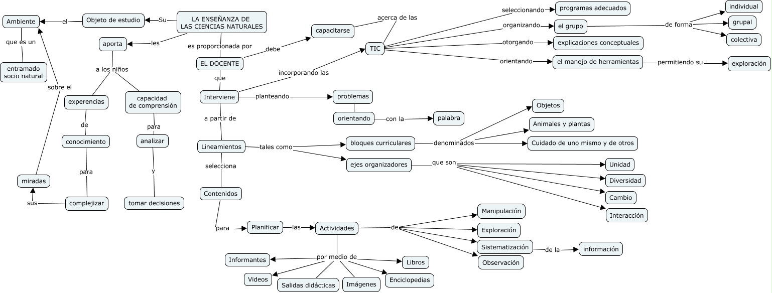
Este Cmap, tiene información relacionada con: Naturales, Lineamientos tales como bloques curriculares, Objeto de estudio el Ambiente, LA ENSEÑANZA DE LAS CIENCIAS NATURALES es proporcionada por EL DOCENTE, Planificar las Actividades, Actividades por medio de Libros, ejes organizadores que son Diversidad, Actividades por medio de Videos, ejes organizadores que son Unidad, Actividades por medio de Imágenes, capacitarse acerca de las TIC, Actividades por medio de Enciclopedias, Actividades de Observación, Ambiente que es un entramado socio natural, Actividades de Manipulación, aporta a los niños capacidad de comprensión, TIC seleccionando programas adecuados, bloques curriculares denominados Objetos, conocimiento para complejizar, bloques curriculares denominados Cuidado de uno mismo y de otros, aporta a los niños experencias