WARNING:
JavaScript is turned OFF. None of the links on this concept map will
work until it is reactivated.
If you need help turning JavaScript On, click here.
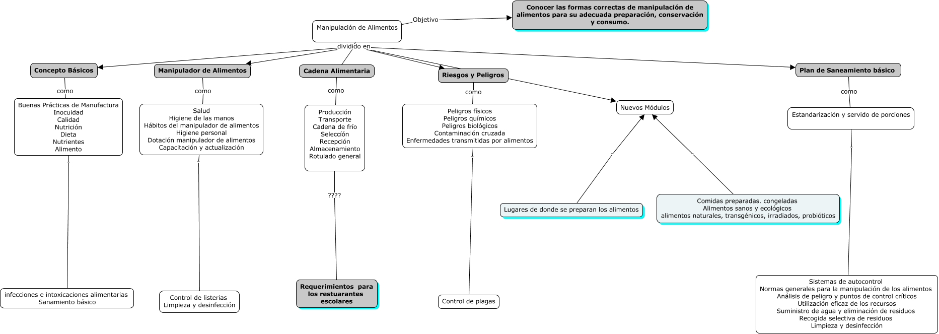
Este Cmap, tiene información relacionada con: Manipulac ión de alimentos vrs 15-06-2017, Manipulación de Alimentos Objetivo Conocer las formas correctas de manipulación de alimentos para su adecuada preparación, conservación y consumo., Comidas preparadas. congeladas Alimentos sanos y ecológicos alimentos naturales, transgénicos, irradiados, probióticos . Nuevos Módulos, Producción Transporte Cadena de frío Seleccíón Recepción Almacenamiento Rotulado general ???? Requerimientos para los restuarantes escolares, Cadena Alimentaria como Producción Transporte Cadena de frío Seleccíón Recepción Almacenamiento Rotulado general, Estandarización y servido de porciones . Sistemas de autocontrol Normas generales para la manipulación de los alimentos Análisis de peligro y puntos de control críticos Utilización eficaz de los recursos Suministro de agua y eliminación de residuos Recogida selectiva de residuos Limpieza y desinfección, Manipulación de Alimentos dividido en Plan de Saneamiento básico, Manipulador de Alimentos como Salud Higiene de las manos Hábitos del manipulador de alimentos Higiene personal Dotación manipulador de alimentos Capacitación y actualización, Manipulación de Alimentos dividido en Cadena Alimentaria, Plan de Saneamiento básico como Estandarización y servido de porciones, Manipulación de Alimentos dividido en Nuevos Módulos, Concepto Básicos como Buenas Prácticas de Manufactura Inocuidad Calidad Nutrición Dieta Nutrientes Alimento, Manipulación de Alimentos dividido en Riesgos y Peligros, Manipulación de Alimentos dividido en Manipulador de Alimentos, Peligros físicos Peligros químicos Peligros biológicos Contaminación cruzada Enfermedades transmitidas por alimentos . Control de plagas, Riesgos y Peligros como Peligros físicos Peligros químicos Peligros biológicos Contaminación cruzada Enfermedades transmitidas por alimentos, Manipulación de Alimentos dividido en Concepto Básicos, Lugares de donde se preparan los alimentos . Nuevos Módulos, Salud Higiene de las manos Hábitos del manipulador de alimentos Higiene personal Dotación manipulador de alimentos Capacitación y actualización . Control de listerias Limpieza y desinfección, Buenas Prácticas de Manufactura Inocuidad Calidad Nutrición Dieta Nutrientes Alimento . infecciones e intoxicaciones alimentarias Sanamiento básico