WARNING:
JavaScript is turned OFF. None of the links on this concept map will
work until it is reactivated.
If you need help turning JavaScript On, click here.
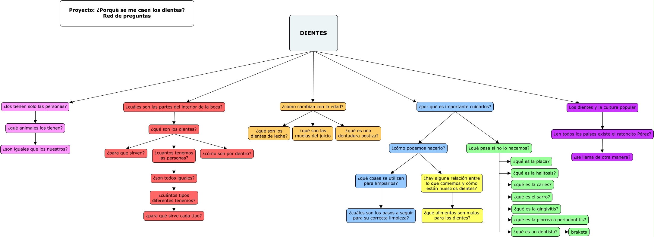
Este Cmap, tiene información relacionada con: DID_P3. red de preguntas, ¿qué son los dientes? ¿cuantos tenemos las personas?, DIENTES Los dientes y la cultura popular, ¿qué pasa si no lo hacemos? ¿qué es la piorrea o periodontitis?, ¿qué es un dentista? brakets, ¿qué son los dientes? ¿para que sirven?, ¿cuantos tenemos las personas? ¿son todos iguales?, DIENTES ¿los tienen solo las personas?, ¿cómo cambian con la edad? ¿qué son los dientes de leche?, ¿qué pasa si no lo hacemos? ¿qué es la gingivitis?, ¿qué pasa si no lo hacemos? ¿qué es la halitosis?, ¿qué pasa si no lo hacemos? ¿qué es el sarro?, DIENTES ¿cuáles son las partes del interior de la boca?, Los dientes y la cultura popular ¿en todos los países existe el ratoncito Pérez?, ¿son todos iguales? ¿cuántos tipos diferentes tenemos?, ¿los tienen solo las personas? ¿qué animales los tienen?, DIENTES ¿cómo cambian con la edad?, ¿hay alguna relación entre lo que comemos y cómo están nuestros dientes? ¿qué alimentos son malos para los dientes?, ¿qué son los dientes? ¿cómo son por dentro?, ¿cómo podemos hacerlo? ¿hay alguna relación entre lo que comemos y cómo están nuestros dientes?, ¿cuáles son las partes del interior de la boca? ¿qué son los dientes?