WARNING:
JavaScript is turned OFF. None of the links on this concept map will
work until it is reactivated.
If you need help turning JavaScript On, click here.
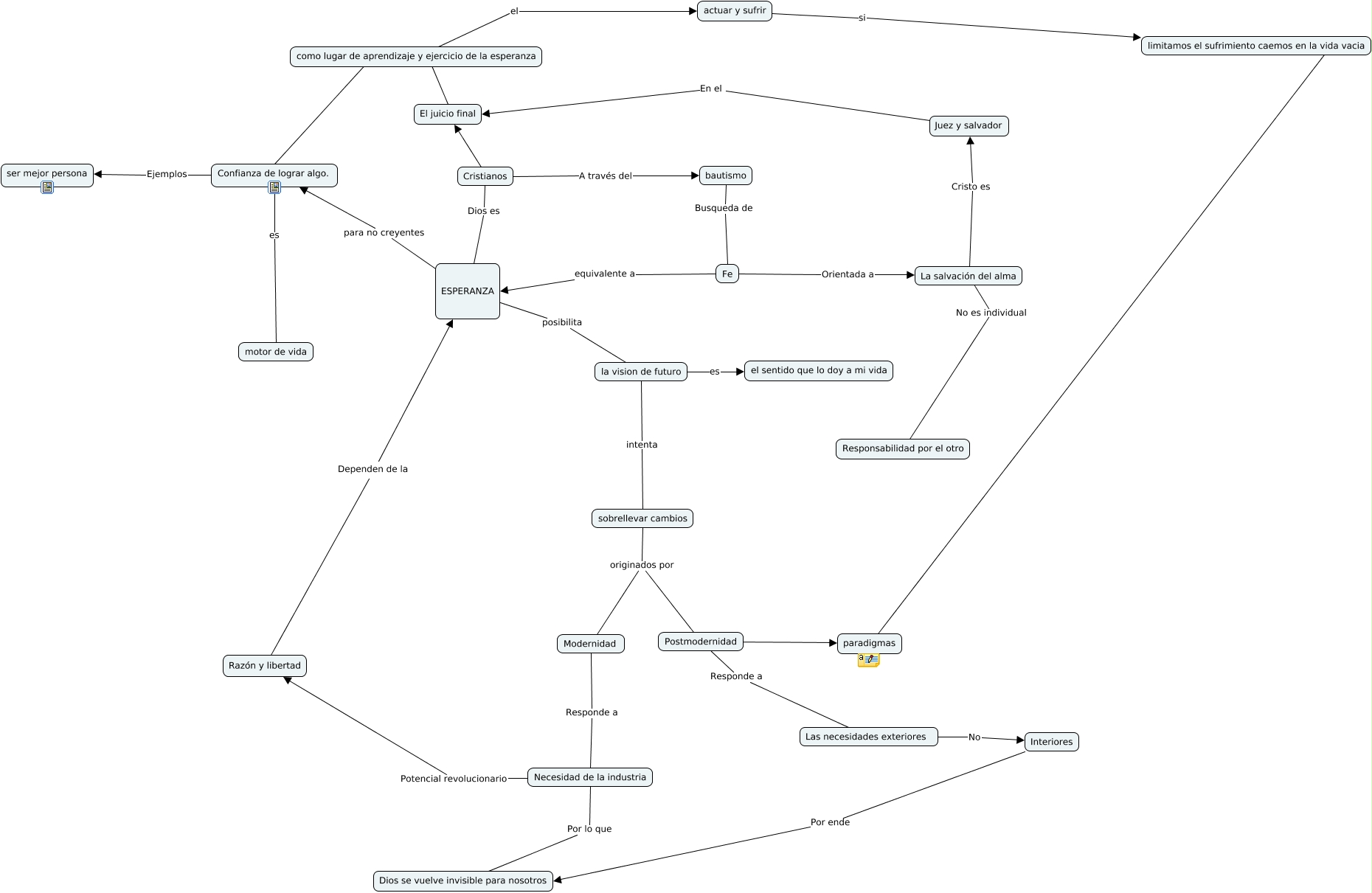
Este Cmap, tiene información relacionada con: esperanza, sobrellevar cambios originados por Postmodernidad, limitamos el sufrimiento caemos en la vida vacia ???? paradigmas, Modernidad Responde a Necesidad de la industria, Confianza de lograr algo. es motor de vida, Cristianos ???? El juicio final, ESPERANZA posibilita la vision de futuro, Fe Orientada a La salvación del alma, ESPERANZA para no creyentes Confianza de lograr algo., Necesidad de la industria Potencial revolucionario Razón y libertad, como lugar de aprendizaje y ejercicio de la esperanza el actuar y sufrir, bautismo Busqueda de Fe, Interiores Por ende Dios se vuelve invisible para nosotros, Confianza de lograr algo. Ejemplos ser mejor persona, Fe equivalente a ESPERANZA, Razón y libertad Dependen de la ESPERANZA, como lugar de aprendizaje y ejercicio de la esperanza ???? Confianza de lograr algo., la vision de futuro es el sentido que lo doy a mi vida, La salvación del alma Cristo es Juez y salvador, La salvación del alma No es individual Responsabilidad por el otro, como lugar de aprendizaje y ejercicio de la esperanza ???? El juicio final