WARNING:
JavaScript is turned OFF. None of the links on this concept map will
work until it is reactivated.
If you need help turning JavaScript On, click here.
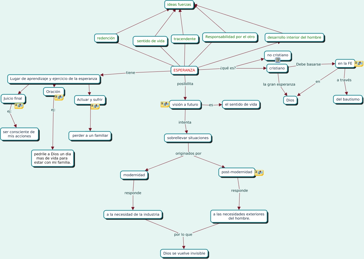
Este Cmap, tiene información relacionada con: esperanza PizarroGálvez, sentido de vida ???? ideas fuerzas, ESPERANZA ¿qué es? no cristiano, cristiano la gran esperanza Dios, en la FE a través del bautismo, ESPERANZA tiene Lugar de aprendizaje y ejercicio de la esperanza, visión a futuro intenta sobrellevar situaciones, a la necesidad de la industria por lo que Dios se vuelve invisible, Lugar de aprendizaje y ejercicio de la esperanza ???? Juicio final, ESPERANZA ???? redención, ESPERANZA ???? tracendente, ESPERANZA ???? desarrollo interior del hombre, redención ???? ideas fuerzas, modernidad responde a la necesidad de la industria, Oración ej: pedrile a Dios un dia mas de vida para estar con mi familia., ESPERANZA posibilita visión a futuro, post-modernidad responde a las necesidades exteriores del hombre., sobrellevar situaciones originados por post-modernidad, sobrellevar situaciones originados por modernidad, Actuar y sufrir ???? ????, Lugar de aprendizaje y ejercicio de la esperanza ???? Actuar y sufrir