WARNING:
JavaScript is turned OFF. None of the links on this concept map will
work until it is reactivated.
If you need help turning JavaScript On, click here.
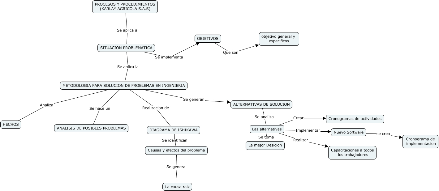
Este Cmap, tiene información relacionada con: aprendizaje autonomo, Nuevo Software se crea Cronograma de implementacion, METODOLOGIA PARA SOLUCION DE PROBLEMAS EN INGENIERIA Se hace un ANALISIS DE POSIBLES PROBLEMAS, SITUACION PROBLEMATICA Se aplica la METODOLOGIA PARA SOLUCION DE PROBLEMAS EN INGENIERIA, Causas y efectos del problema Se genera La causa raiz, Las alternativas Realizar Capacitaciones a todos los trabajadores, Las alternativas Implementar Nuevo Software, PROCESOS Y PROCEDIMIENTOS (KARLAY AGRICOLA S.A.S) Se aplica a SITUACION PROBLEMATICA, DIAGRAMA DE ISHIKAWA Se identifican Causas y efectos del problema, METODOLOGIA PARA SOLUCION DE PROBLEMAS EN INGENIERIA Realizacion de DIAGRAMA DE ISHIKAWA, METODOLOGIA PARA SOLUCION DE PROBLEMAS EN INGENIERIA Se generan ALTERNATIVAS DE SOLUCION, Las alternativas Crear Cronogramas de actividades, SITUACION PROBLEMATICA Se implementa OBJETIVOS, ALTERNATIVAS DE SOLUCION Se analiza Las alternativas, METODOLOGIA PARA SOLUCION DE PROBLEMAS EN INGENIERIA Analiza HECHOS, Las alternativas Se toma La mejor Desicion, OBJETIVOS Que son objetivo general y especificos