WARNING:
JavaScript is turned OFF. None of the links on this concept map will
work until it is reactivated.
If you need help turning JavaScript On, click here.
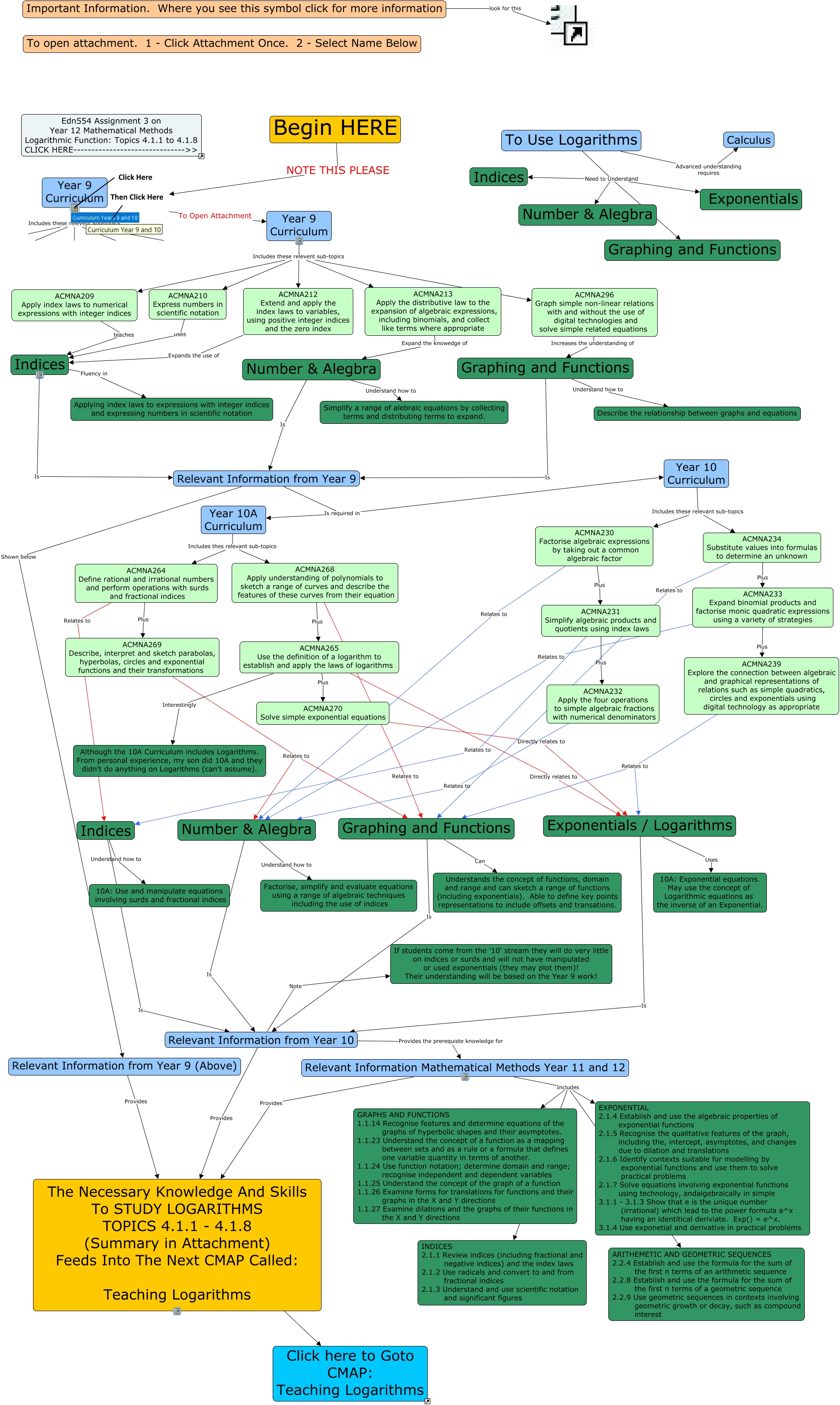
This Concept Map, created with IHMC CmapTools, has information related to: Logarithm Function, To Use Logarithms Advanced understanding requires Calculus, ACMNA269 Describe, interpret and sketch parabolas, hyperbolas, circles and exponential functions and their transformations Relates to Graphing and Functions, ACMNA265 Use the definition of a logarithm to establish and apply the laws of logarithms Interestingly Although the 10A Curriculum includes Logarithms. From personal experience, my son did 10A and they didn't do anything on Logarithms (can't assume)., ACMNA264 Define rational and irrational numbers and perform operations with surds and fractional indices Plus ACMNA269 Describe, interpret and sketch parabolas, hyperbolas, circles and exponential functions and their transformations, ACMNA231 Simplify algebraic products and quotients using index laws Relates to Indices, ACMNA233 Expand binomial products and factorise monic quadratic expressions using a variety of strategies Plus ACMNA239 Explore the connection between algebraic and graphical representations of relations such as simple quadratics, circles and exponentials using digital technology as appropriate, Graphing and Functions Is Relevant Information from Year 9, The Necessary Knowledge And Skills To STUDY LOGARITHMS TOPICS 4.1.1 - 4.1.8 (Summary in Attachment) Feeds Into The Next CMAP Called: Teaching Logarithms ???? Click here to Goto CMAP: Teaching Logarithms, To Open Attachment Year 9 Curriculum, Number & Alegbra Is Relevant Information from Year 9, Exponentials / Logarithms Is Relevant Information from Year 10, Relevant Information from Year 9 (Above) Provides The Necessary Knowledge And Skills To STUDY LOGARITHMS TOPICS 4.1.1 - 4.1.8 (Summary in Attachment) Feeds Into The Next CMAP Called: Teaching Logarithms, To Use Logarithms Need to Understand Number & Alegbra, Number & Alegbra Understand how to Simplify a range of alebraic equations by collecting terms and distributing terms to expand., Year 9 Curriculum Includes these relevent sub-topics ACMNA209 Apply index laws to numerical expressions with integer indices, Graphing and Functions Understand how to Describe the relationship between graphs and equations, Year 10 Curriculum Includes these relevant sub-topics ACMNA230 Factorise algebraic expressions by taking out a common algebraic factor, ACMNA233 Expand binomial products and factorise monic quadratic expressions using a variety of strategies Relates to Number & Alegbra, ACMNA269 Describe, interpret and sketch parabolas, hyperbolas, circles and exponential functions and their transformations Relates to Number & Alegbra, Year 9 Curriculum Includes these relevent sub-topics ACMNA213 Apply the distributive law to the expansion of algebraic expressions, including binomials, and collect like terms where appropriate