WARNING:
JavaScript is turned OFF. None of the links on this concept map will
work until it is reactivated.
If you need help turning JavaScript On, click here.
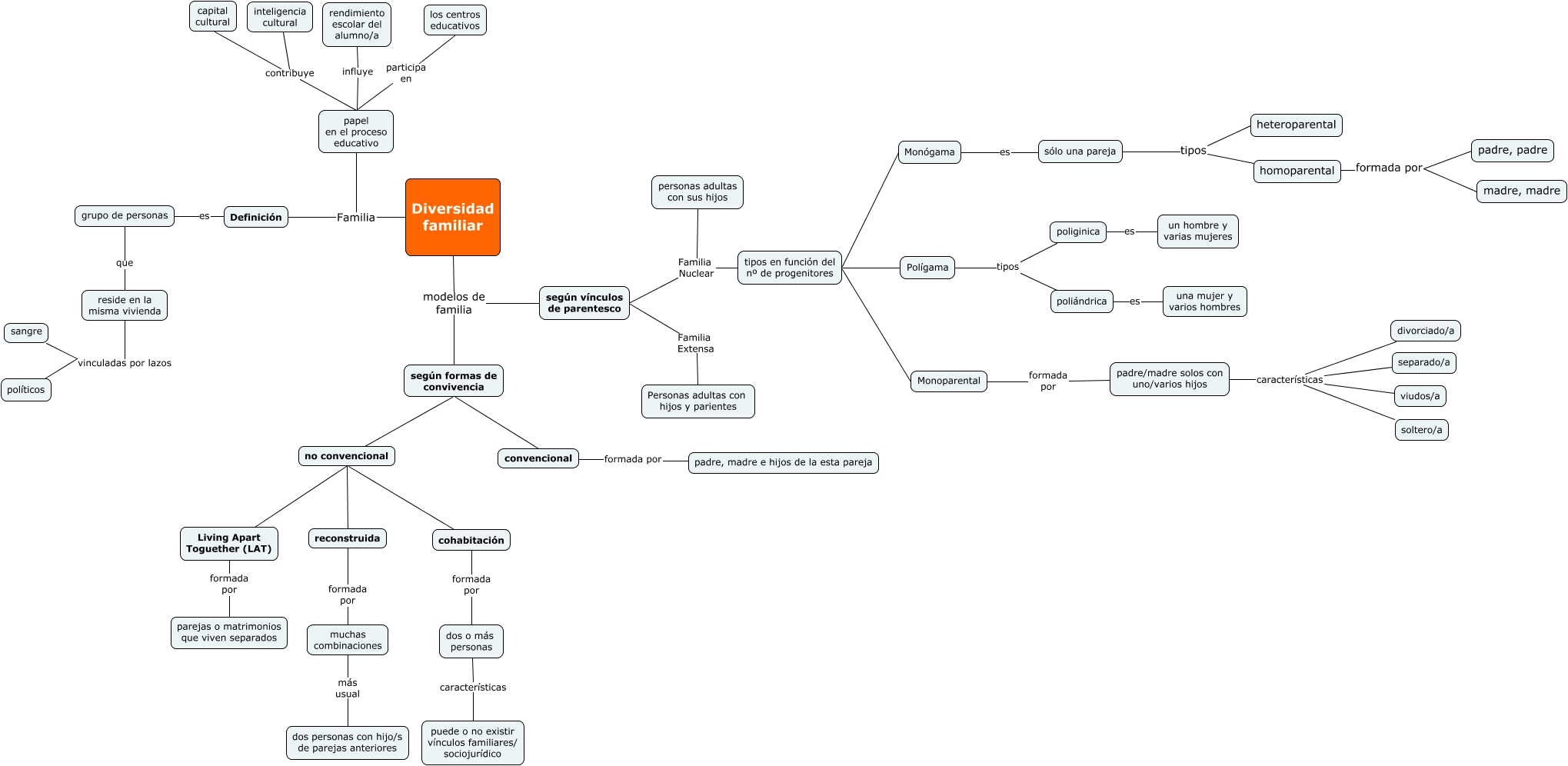
Este Cmap, tiene información relacionada con: Análisis de contenido2, no convencional reconstruida, cohabitación formada por dos o más personas, sólo una pareja tipos homoparental, padre/madre solos con uno/varios hijos características soltero/a, poliginica es un hombre y varias mujeres, tipos en función del nº de progenitores Monoparental, poliándrica es una mujer y varios hombres, según vínculos de parentesco Familia Extensa Personas adultas con hijos y parientes, papel en el proceso educativo influye rendimiento escolar del alumno/a, padre/madre solos con uno/varios hijos características viudos/a, padre/madre solos con uno/varios hijos características separado/a, padre/madre solos con uno/varios hijos características divorciado/a, papel en el proceso educativo participa en los centros educativos, Diversidad familiar Familia Definición, Diversidad familiar modelos de familia según vínculos de parentesco, homoparental formada por padre, padre, grupo de personas que reside en la misma vivienda, reside en la misma vivienda vinculadas por lazos sangre, según formas de convivencia convencional, convencional formada por padre, madre e hijos de la esta pareja