WARNING:
JavaScript is turned OFF. None of the links on this concept map will
work until it is reactivated.
If you need help turning JavaScript On, click here.
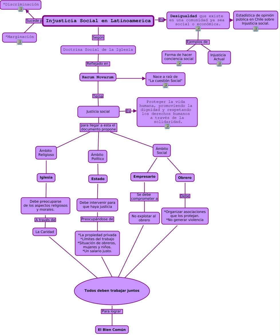
Este Cmap, tiene información relacionada con: Cultura1.cmap, Desigualdad que existe en una comunidad ya sea social o económica. ???? Estadística de opinión pública en Chile sobre Injusticia social., Iglesia ???? Debe preocuparse de los aspectos religiosos y morales., Rerum Novarum Tema Justicia social, Ámbito Político ???? Estado, Injusticia Social en Latinoamerica Sucede por *Marginación, *La propiedad privada *Límites del trabajo *Situación de obreros, mujeres y niños. *Un salario justo. ???? Todos deben trabajar juntos, Doctrina Social de la Iglesia Reflejado en Rerum Novarum, Injusticia Social en Latinoamerica Según Doctrina Social de la Iglesia, Debe intervenir para que haya justicia Preocupándose de *La propiedad privada *Límites del trabajo *Situación de obreros, mujeres y niños. *Un salario justo., No explotar al obrero ???? Todos deben trabajar juntos, Debe preocuparse de los aspectos religiosos y morales. A través de La Caridad, Empresario Se debe comprometer a No explotar al obrero, Injusticia Social en Latinoamerica Es Desigualdad que existe en una comunidad ya sea social o económica., Justicia social Es Proteger la vida humana, promoviendo la dignidad y respetando los derechos humanos a través de la solidaridad., Desigualdad que existe en una comunidad ya sea social o económica. Ejemplos de Injusticia Actual, La Caridad ???? Todos deben trabajar juntos, Todos deben trabajar juntos Para lograr El Bien Común, Estado ???? Debe intervenir para que haya justicia, *Organizar asociaciones que los protejan. *No generar violencia ???? Todos deben trabajar juntos, Obrero Debe *Organizar asociaciones que los protejan. *No generar violencia