WARNING:
JavaScript is turned OFF. None of the links on this concept map will
work until it is reactivated.
If you need help turning JavaScript On, click here.
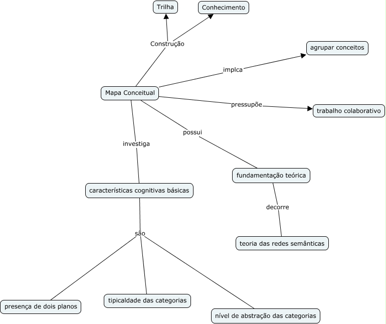
Esse mapa conceitual, produzido no IHMC CmapTools, tem a informação relacionada a: Mapa Conceitual, características cognitivas básicas são presença de dois planos, fundamentação teórica decorre teoria das redes semânticas, Mapa Conceitual pressupõe trabalho colaborativo, Mapa Conceitual implca agrupar conceitos, Mapa Conceitual investiga características cognitivas básicas, Mapa Conceitual possui fundamentação teórica, características cognitivas básicas são tipicaldade das categorias, características cognitivas básicas são nível de abstração das categorias, Mapa Conceitual Construção Conhecimento, Mapa Conceitual Construção Trilha