WARNING:
JavaScript is turned OFF. None of the links on this concept map will
work until it is reactivated.
If you need help turning JavaScript On, click here.
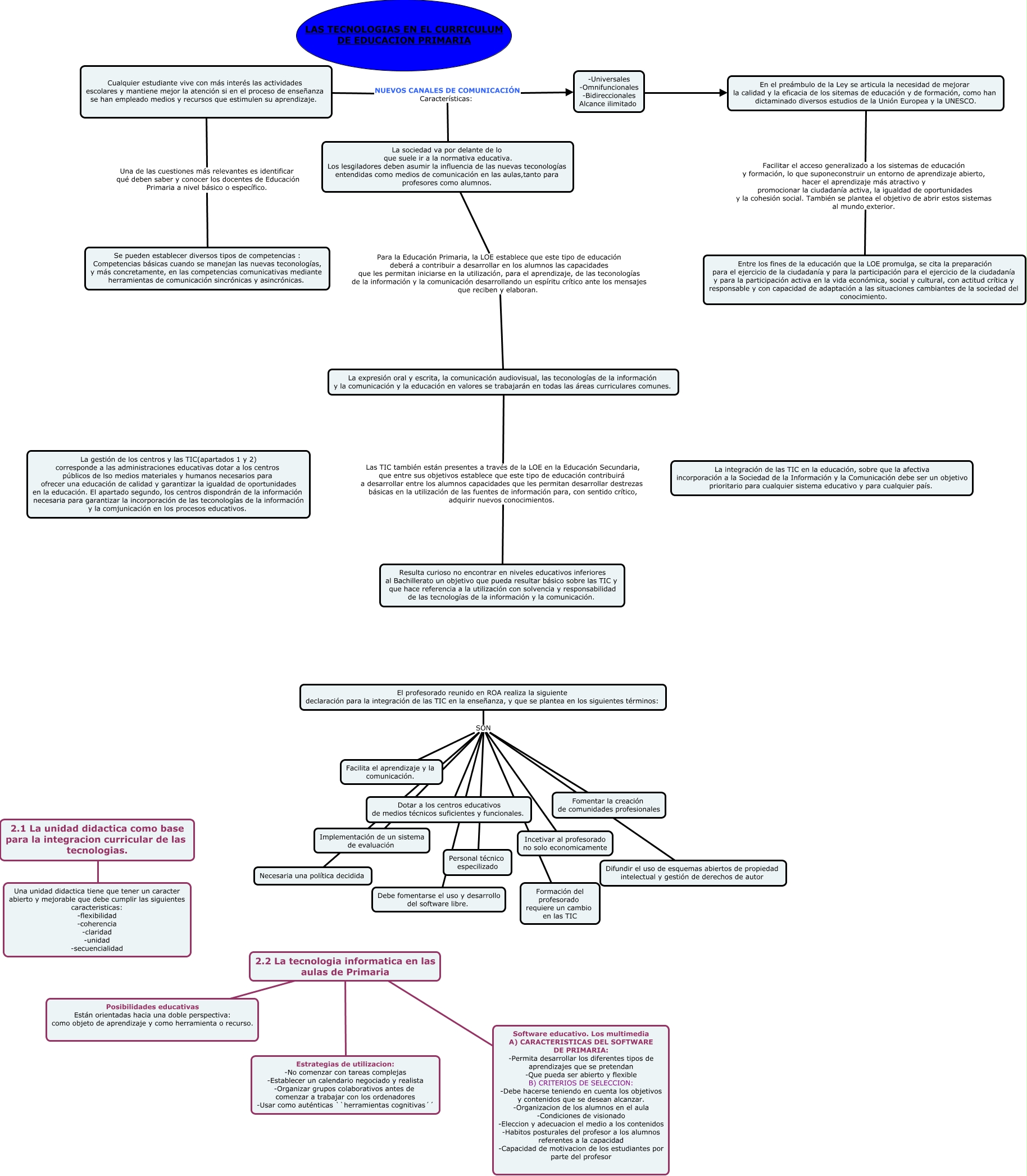
Este Cmap, tiene información relacionada con: Tema 7.cmap, Cualquier estudiante vive con más interés las actividades escolares y mantiene mejor la atención si en el proceso de enseñanza se han empleado medios y recursos que estimulen su aprendizaje. Una de las cuestiones más relevantes es identificar qué deben saber y conocer los docentes de Educación Primaria a nivel básico o específico. Se pueden establecer diversos tipos de competencias : Competencias básicas cuando se manejan las nuevas teconologías, y más concretamente, en las competencias comunicativas mediante herramientas de comunicación sincrónicas y asincrónicas., El profesorado reunido en ROA realiza la siguiente declaración para la integración de las TIC en la enseñanza, y que se plantea en los siguientes términos: SON Incetivar al profesorado no solo economicamente, El profesorado reunido en ROA realiza la siguiente declaración para la integración de las TIC en la enseñanza, y que se plantea en los siguientes términos: SON Necesaria una política decidida, El profesorado reunido en ROA realiza la siguiente declaración para la integración de las TIC en la enseñanza, y que se plantea en los siguientes términos: SON Implementación de un sistema de evaluación, 2.2 La tecnologia informatica en las aulas de Primaria ???? Software educativo. Los multimedia A) CARACTERISTICAS DEL SOFTWARE DE PRIMARIA: -Permita desarrollar los diferentes tipos de aprendizajes que se pretendan -Que pueda ser abierto y flexible B) CRITERIOS DE SELECCION: -Debe hacerse teniendo en cuenta los objetivos y contenidos que se desean alcanzar. -Organizacion de los alumnos en el aula -Condiciones de visionado -Eleccion y adecuacion el medio a los contenidos -Habitos posturales del profesor a los alumnos referentes a la capacidad -Capacidad de motivacion de los estudiantes por parte del profesor, La sociedad va por delante de lo que suele ir a la normativa educativa. Los lesgiladores deben asumir la influencia de las nuevas teconologías entendidas como medios de comunicación en las aulas,tanto para profesores como alumnos. Para la Educación Primaria, la LOE establece que este tipo de educación deberá a contribuir a desarrollar en los alumnos las capacidades que les permitan iniciarse en la utilización, para el aprendizaje, de las teconologías de la información y la comunicación desarrollando un espíritu crítico ante los mensajes que reciben y elaboran. La expresión oral y escrita, la comunicación audiovisual, las teconologías de la información y la comunicación y la educación en valores se trabajarán en todas las áreas curriculares comunes., 2.1 La unidad didactica como base para la integracion curricular de las tecnologias. ???? Una unidad didactica tiene que tener un caracter abierto y mejorable que debe cumplir las siguientes caracteristicas: -flexibilidad -coherencia -claridad -unidad -secuencialidad, El profesorado reunido en ROA realiza la siguiente declaración para la integración de las TIC en la enseñanza, y que se plantea en los siguientes términos: SON Facilita el aprendizaje y la comunicación., El profesorado reunido en ROA realiza la siguiente declaración para la integración de las TIC en la enseñanza, y que se plantea en los siguientes términos: SON Fomentar la creación de comunidades profesionales, En el preámbulo de la Ley se articula la necesidad de mejorar la calidad y la eficacia de los sitemas de educación y de formación, como han dictaminado diversos estudios de la Unión Europea y la UNESCO. Facilitar el acceso generalizado a los sistemas de educación y formación, lo que suponeconstruir un entorno de aprendizaje abierto, hacer el aprendizaje más atractivo y promocionar la ciudadanía activa, la igualdad de oportunidades y la cohesión social. También se plantea el objetivo de abrir estos sistemas al mundo exterior. Entre los fines de la educación que la LOE promulga, se cita la preparación para el ejercicio de la ciudadanía y para la participación para el ejercicio de la ciudadanía y para la participación activa en la vida económica, social y cultural, con actitud crítica y responsable y con capacidad de adaptación a las situaciones cambiantes de la sociedad del conocimiento., El profesorado reunido en ROA realiza la siguiente declaración para la integración de las TIC en la enseñanza, y que se plantea en los siguientes términos: SON Dotar a los centros educativos de medios técnicos suficientes y funcionales., La expresión oral y escrita, la comunicación audiovisual, las teconologías de la información y la comunicación y la educación en valores se trabajarán en todas las áreas curriculares comunes. Las TIC también están presentes a través de la LOE en la Educación Secundaria, que entre sus objetivos establece que este tipo de educación contribuirá a desarrollar entre los alumnos capacidades que les permitan desarrollar destrezas básicas en la utilización de las fuentes de información para, con sentido crítico, adquirir nuevos conocimientos. Resulta curioso no encontrar en niveles educativos inferiores al Bachillerato un objetivo que pueda resultar básico sobre las TIC y que hace referencia a la utilización con solvencia y responsabilidad de las tecnologías de la información y la comunicación., 2.2 La tecnologia informatica en las aulas de Primaria ???? Posibilidades educativas Están orientadas hacia una doble perspectiva: como objeto de aprendizaje y como herramienta o recurso., El profesorado reunido en ROA realiza la siguiente declaración para la integración de las TIC en la enseñanza, y que se plantea en los siguientes términos: SON Formación del profesorado requiere un cambio en las TIC, El profesorado reunido en ROA realiza la siguiente declaración para la integración de las TIC en la enseñanza, y que se plantea en los siguientes términos: SON Debe fomentarse el uso y desarrollo del software libre., 2.2 La tecnologia informatica en las aulas de Primaria ???? Estrategias de utilizacion: -No comenzar con tareas complejas -Establecer un calendario negociado y realista -Organizar grupos colaborativos antes de comenzar a trabajar con los ordenadores -Usar como auténticas ``herramientas cognitivas´´, El profesorado reunido en ROA realiza la siguiente declaración para la integración de las TIC en la enseñanza, y que se plantea en los siguientes términos: SON Difundir el uso de esquemas abiertos de propiedad intelectual y gestión de derechos de autor, -Universales -Omnifuncionales -Bidireccionales Alcance ilimitado ???? En el preámbulo de la Ley se articula la necesidad de mejorar la calidad y la eficacia de los sitemas de educación y de formación, como han dictaminado diversos estudios de la Unión Europea y la UNESCO., Cualquier estudiante vive con más interés las actividades escolares y mantiene mejor la atención si en el proceso de enseñanza se han empleado medios y recursos que estimulen su aprendizaje. NUEVOS CANALES DE COMUNICACIÓN Características: La sociedad va por delante de lo que suele ir a la normativa educativa. Los lesgiladores deben asumir la influencia de las nuevas teconologías entendidas como medios de comunicación en las aulas,tanto para profesores como alumnos., El profesorado reunido en ROA realiza la siguiente declaración para la integración de las TIC en la enseñanza, y que se plantea en los siguientes términos: SON Personal técnico especilizado