WARNING:
JavaScript is turned OFF. None of the links on this concept map will
work until it is reactivated.
If you need help turning JavaScript On, click here.
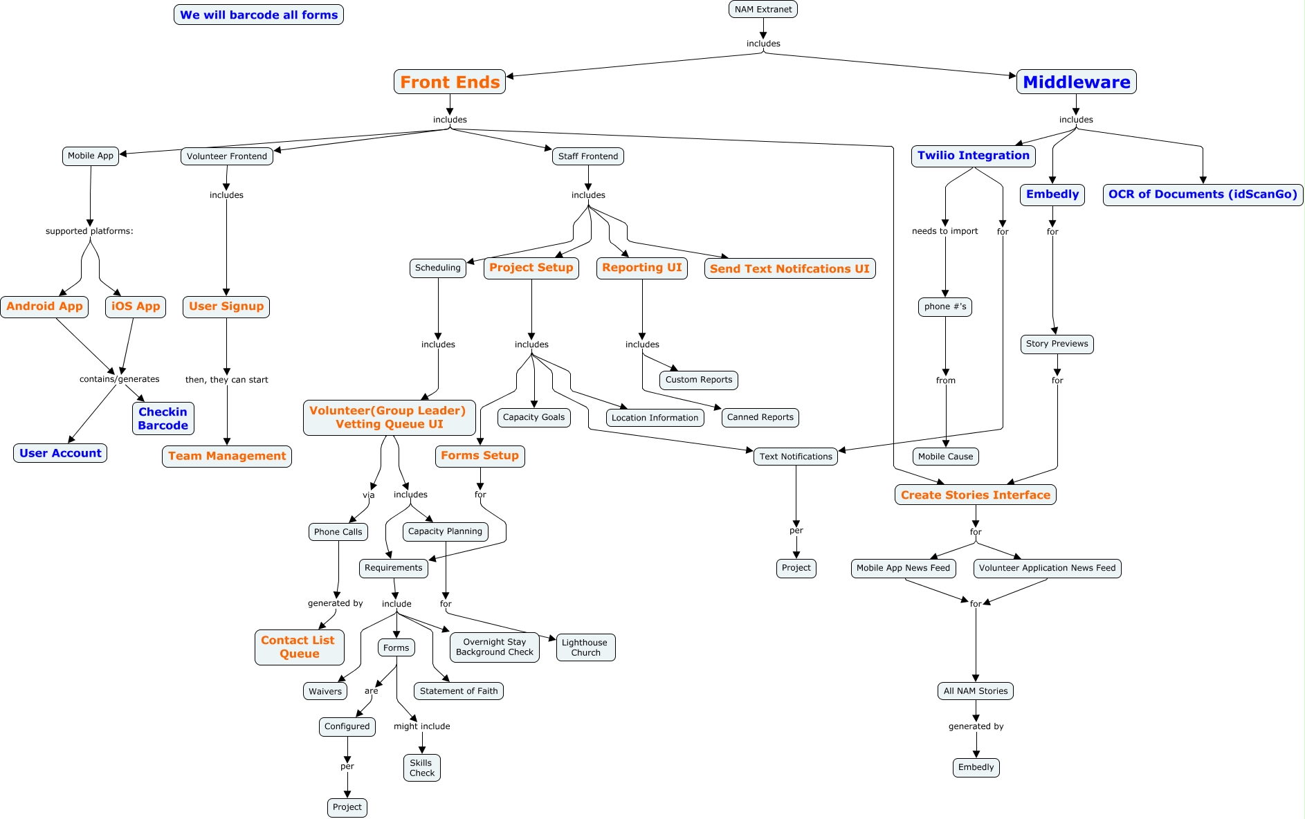
This Concept Map, created with IHMC CmapTools, has information related to: NAM Extranet, Front Ends includes Volunteer Frontend, Create Stories Interface for Volunteer Application News Feed, Phone Calls generated by Contact List Queue, Mobile App News Feed for All NAM Stories, Embedly for Story Previews, Middleware includes OCR of Documents (idScanGo), Configured per Project, Requirements include Statement of Faith, Front Ends includes Staff Frontend, Middleware includes Embedly, Front Ends includes Mobile App, Story Previews for Create Stories Interface, Requirements include Waivers, Forms Setup for Requirements, Forms are Configured, User Signup then, they can start Team Management, Android App contains/generates Checkin Barcode, Staff Frontend includes Reporting UI, Mobile App supported platforms: iOS App, Requirements include Overnight Stay Background Check