WARNING:
JavaScript is turned OFF. None of the links on this concept map will
work until it is reactivated.
If you need help turning JavaScript On, click here.
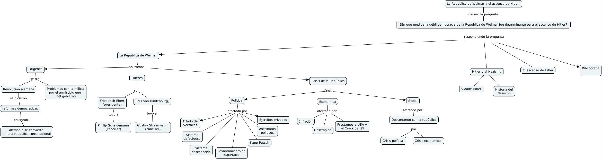
Este Cmap, tiene información relacionada con: Esquema monografia, ¿En que medida la débil democracia de la Republica de Weimar fue determinante para el ascenso de Hitler? respondiendo la pregunta El ascenso de Hitler, Política afectada por Ejercitos privados, Origenes se dio Revolucion alemana, Política afectada por Sistema desconocido, Política afectada por Asesinatos politicos, Lideres son Friederich Ebert (presidente), Crisis de la República Crisis Política, Descontento con la república por Crisis economica, Crisis de la República Crisis Social, Política afectada por Kapp Putsch, Paul von Hindenburg, tuvo a Gustav Stressmann (canciller), Hitler y el Nazismo ???? Vidade Hitler, Política afectada por Sistema defectuoso, La Republica de Weimar anlizamos Lideres, Crisis de la República Crisis Economica, Economica afectada por Prestamos a USA y el Crack del 29, La Republica de Weimar y el ascenso de Hitler generó la pregunta ¿En que medida la débil democracia de la Republica de Weimar fue determinante para el ascenso de Hitler?, Origenes se dio Problemas con la milicia por el armisticio que del gobierno, Economica afectada por Desempleo, Política afectada por Trtado de Versalles