WARNING:
JavaScript is turned OFF. None of the links on this concept map will
work until it is reactivated.
If you need help turning JavaScript On, click here.
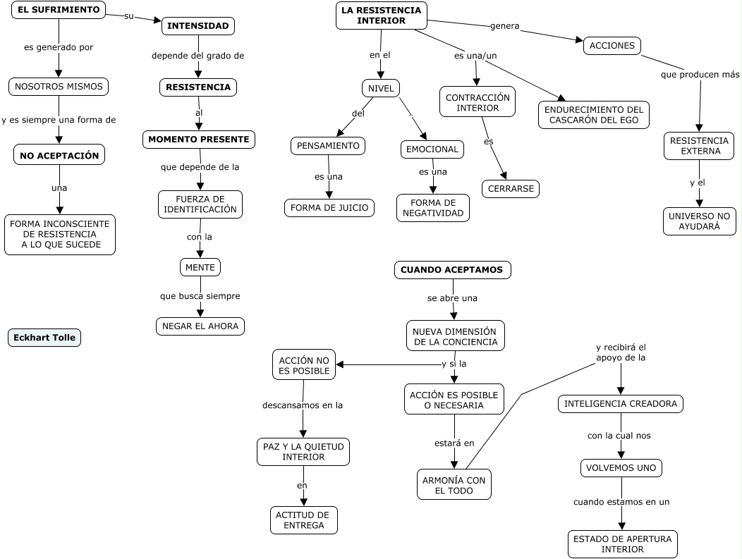
Este Cmap, tiene información relacionada con: SUFRIMIENTO HUMANO, ACCIONES que producen más RESISTENCIA EXTERNA, NUEVA DIMENSIÓN DE LA CONCIENCIA y si la ACCIÓN NO ES POSIBLE, NIVEL - EMOCIONAL, CUANDO ACEPTAMOS se abre una NUEVA DIMENSIÓN DE LA CONCIENCIA, FUERZA DE IDENTIFICACIÓN con la MENTE, ACCIÓN NO ES POSIBLE descansamos en la PAZ Y LA QUIETUD INTERIOR, PENSAMIENTO es una FORMA DE JUICIO, ARMONÍA CON EL TODO y recibirá el apoyo de la INTELIGENCIA CREADORA, NIVEL del PENSAMIENTO, EMOCIONAL es una FORMA DE NEGATIVIDAD, NO ACEPTACIÓN una FORMA INCONSCIENTE DE RESISTENCIA A LO QUE SUCEDE, CONTRACCIÓN INTERIOR es CERRARSE, LA RESISTENCIA INTERIOR genera ACCIONES, INTENSIDAD depende del grado de RESISTENCIA, PAZ Y LA QUIETUD INTERIOR en ACTITUD DE ENTREGA, VOLVEMOS UNO cuando estamos en un ESTADO DE APERTURA INTERIOR, ACCIÓN ES POSIBLE O NECESARIA estará en ARMONÍA CON EL TODO, LA RESISTENCIA INTERIOR en el NIVEL, RESISTENCIA EXTERNA y el UNIVERSO NO AYUDARÁ, EL SUFRIMIENTO su INTENSIDAD