WARNING:
JavaScript is turned OFF. None of the links on this concept map will
work until it is reactivated.
If you need help turning JavaScript On, click here.
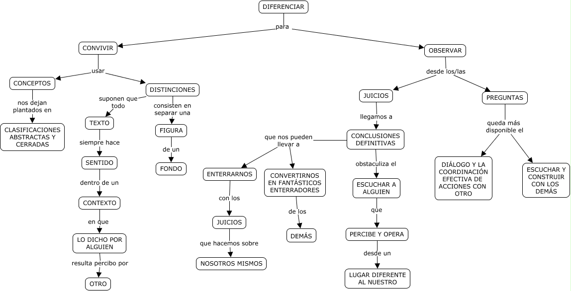
Este Cmap, tiene información relacionada con: DIFERENCIAR al coachear - CONCEPTOS DE DISTINCIONES; PREGUNTAS desde los JUICIOS o desde PREGUNTAS, CONCLUSIONES DEFINITIVAS que nos pueden llevar a CONVERTIRNOS EN FANTÁSTICOS ENTERRADORES, JUICIOS que hacemos sobre NOSOTROS MISMOS, DIFERENCIAR para OBSERVAR, DIFERENCIAR para CONVIVIR, ENTERRARNOS con los JUICIOS, SENTIDO dentro de un CONTEXTO, CONCLUSIONES DEFINITIVAS obstaculiza el ESCUCHAR A ALGUIEN, PREGUNTAS queda más disponible el ESCUCHAR Y CONSTRUIR CON LOS DEMÁS, TEXTO siempre hace SENTIDO, CONVERTIRNOS EN FANTÁSTICOS ENTERRADORES de los DEMÁS, DISTINCIONES suponen que todo TEXTO, CONCLUSIONES DEFINITIVAS que nos pueden llevar a ENTERRARNOS, ESCUCHAR A ALGUIEN que PERCIBE Y OPERA, OBSERVAR desde los/las PREGUNTAS, OBSERVAR desde los/las JUICIOS, CONTEXTO en que LO DICHO POR ALGUIEN, PREGUNTAS queda más disponible el DIÁLOGO Y LA COORDINACIÓN EFECTIVA DE ACCIONES CON OTRO, FIGURA de un FONDO, DISTINCIONES consisten en separar una FIGURA, CONCEPTOS nos dejan plantados en CLASIFICACIONES ABSTRACTAS Y CERRADAS