WARNING:
JavaScript is turned OFF. None of the links on this concept map will
work until it is reactivated.
If you need help turning JavaScript On, click here.
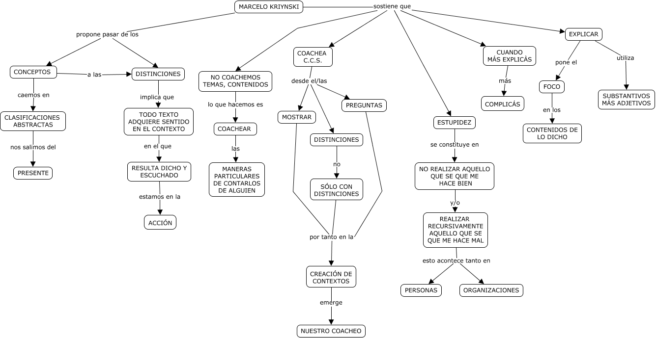
Este Cmap, tiene información relacionada con: MARCELO PROPONE, CONCEPTOS caemos en CLASIFICACIONES ABSTRACTAS, COACHEAR las MANERAS PARTICULARES DE CONTARLOS DE ALGUIEN, MARCELO KRIYNSKI sostiene que ESTUPIDEZ, COACHEA C.C.S. desde el/las PREGUNTAS, ESTUPIDEZ se constituye en NO REALIZAR AQUELLO QUE SE QUE ME HACE BIEN, MARCELO KRIYNSKI sostiene que CUANDO MÁS EXPLICÀS, REALIZAR RECURSIVAMENTE AQUELLO QUE SE QUE ME HACE MAL esto acontece tanto en PERSONAS, RESULTA DICHO Y ESCUCHADO estamos en la ACCIÓN, DISTINCIONES no SÓLO CON DISTINCIONES, REALIZAR RECURSIVAMENTE AQUELLO QUE SE QUE ME HACE MAL esto acontece tanto en ORGANIZACIONES, MARCELO KRIYNSKI propone pasar de los DISTINCIONES, CLASIFICACIONES ABSTRACTAS nos salimos del PRESENTE, CONCEPTOS a las DISTINCIONES, NO REALIZAR AQUELLO QUE SE QUE ME HACE BIEN y/o REALIZAR RECURSIVAMENTE AQUELLO QUE SE QUE ME HACE MAL, COACHEA C.C.S. desde el/las MOSTRAR, MARCELO KRIYNSKI sostiene que NO COACHEMOS TEMAS, CONTENIDOS, TODO TEXTO ADQUIERE SENTIDO EN EL CONTEXTO en el que RESULTA DICHO Y ESCUCHADO, NO COACHEMOS TEMAS, CONTENIDOS lo que hacemos es COACHEAR, MOSTRAR por tanto en la CREACIÓN DE CONTEXTOS, CUANDO MÁS EXPLICÀS más COMPLICÁS