WARNING:
JavaScript is turned OFF. None of the links on this concept map will
work until it is reactivated.
If you need help turning JavaScript On, click here.
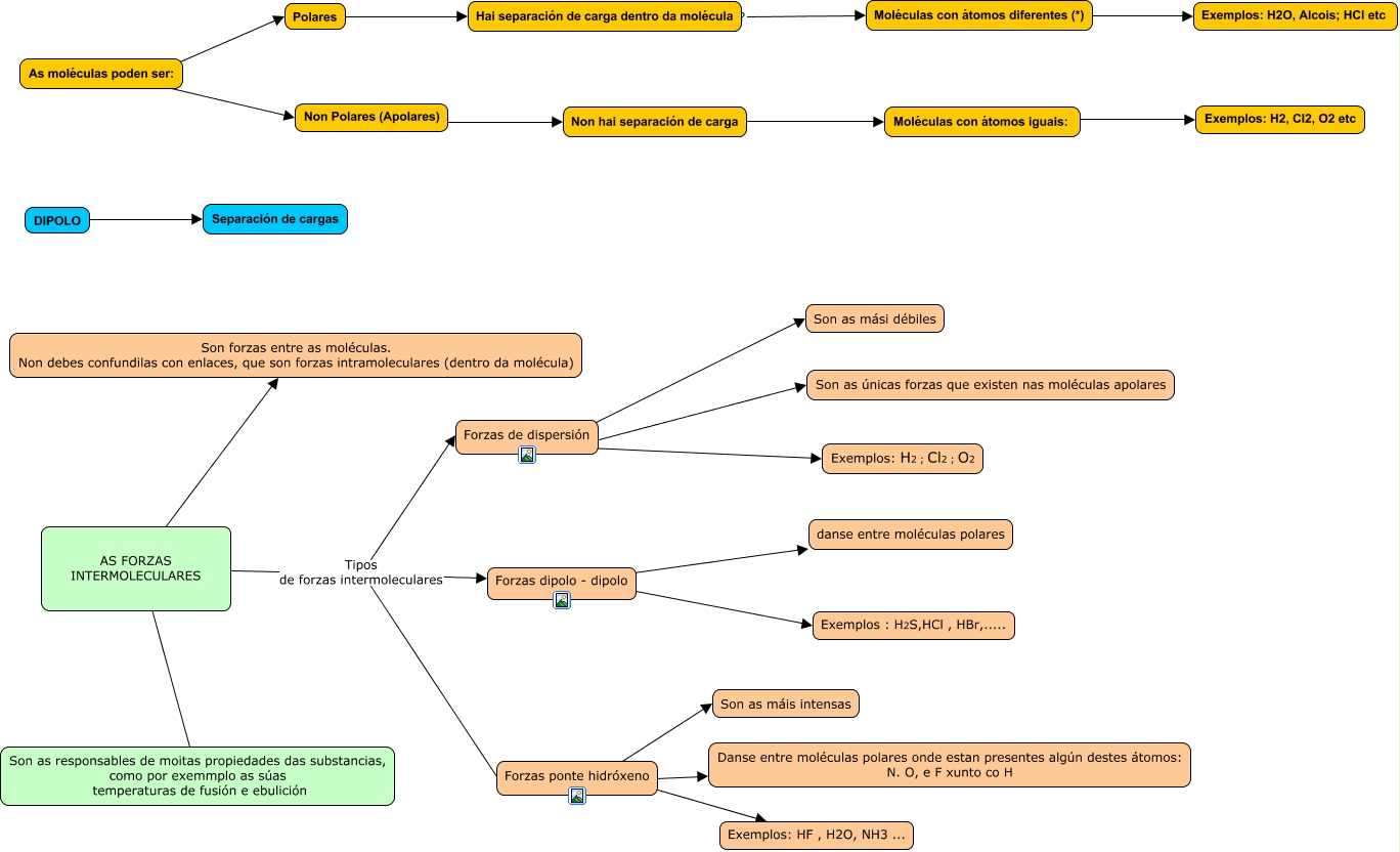
Este mapa conceptual ten información relativa a: Forzasintermoleculares4eso, Forzas dipolo - dipolo ???? danse entre moléculas polares, As moléculas poden ser: ???? Polares, AS FORZAS INTERMOLECULARES Tipos de forzas intermoleculares Forzas de dispersión, Forzas ponte hidróxeno ???? Danse entre moléculas polares onde estan presentes algún destes átomos: N. O, e F xunto co H, Non Polares (Apolares) ???? Non hai separación de carga, AS FORZAS INTERMOLECULARES Tipos de forzas intermoleculares Forzas ponte hidróxeno, Forzas de dispersión ???? Son as mási débiles, Forzas de dispersión ???? Son as únicas forzas que existen nas moléculas apolares, AS FORZAS INTERMOLECULARES ???? Son as responsables de moitas propiedades das substancias, como por exemmplo as súas temperaturas de fusión e ebulición, AS FORZAS INTERMOLECULARES ???? Son forzas entre as moléculas. Non debes confundilas con enlaces, que son forzas intramoleculares (dentro da molécula), Forzas dipolo - dipolo ???? Exemplos : H2S,HCl , HBr,....., Forzas de dispersión ???? Exemplos: H2 ; Cl2 ; O2, Moléculas con átomos iguais: ???? Exemplos: H2, Cl2, O2 etc, AS FORZAS INTERMOLECULARES Tipos de forzas intermoleculares Forzas dipolo - dipolo, Moléculas con átomos diferentes (*) ???? Exemplos: H2O, Alcois; HCl etc, Forzas ponte hidróxeno ???? Exemplos: HF , H2O, NH3 ..., As moléculas poden ser: ???? Non Polares (Apolares), Hai separación de carga dentro da molécula ???? Moléculas con átomos diferentes (*), DIPOLO ???? Separación de cargas, Non hai separación de carga ???? Moléculas con átomos iguais: