WARNING:
JavaScript is turned OFF. None of the links on this concept map will
work until it is reactivated.
If you need help turning JavaScript On, click here.
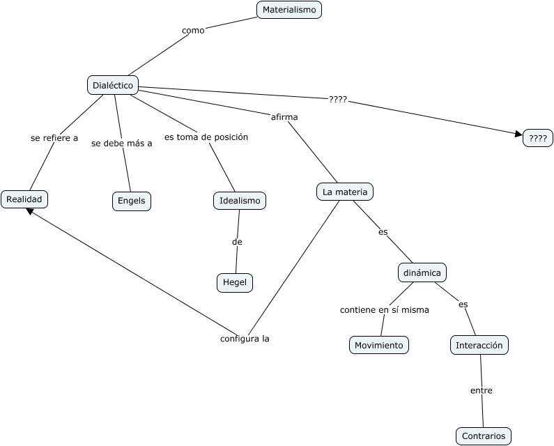
Este Cmap, tiene información relacionada con: Marz_Materialismo, La materia configura la Realidad, dinámica es Interacción, Dialéctico afirma La materia, Dialéctico es toma de posición Idealismo, Dialéctico se debe más a Engels, dinámica contiene en sí misma Movimiento, La materia es dinámica, Interacción entre Contrarios, Idealismo de Hegel, Materialismo como Dialéctico, Dialéctico se refiere a Realidad, Dialéctico ???? ????