WARNING:
JavaScript is turned OFF. None of the links on this concept map will
work until it is reactivated.
If you need help turning JavaScript On, click here.
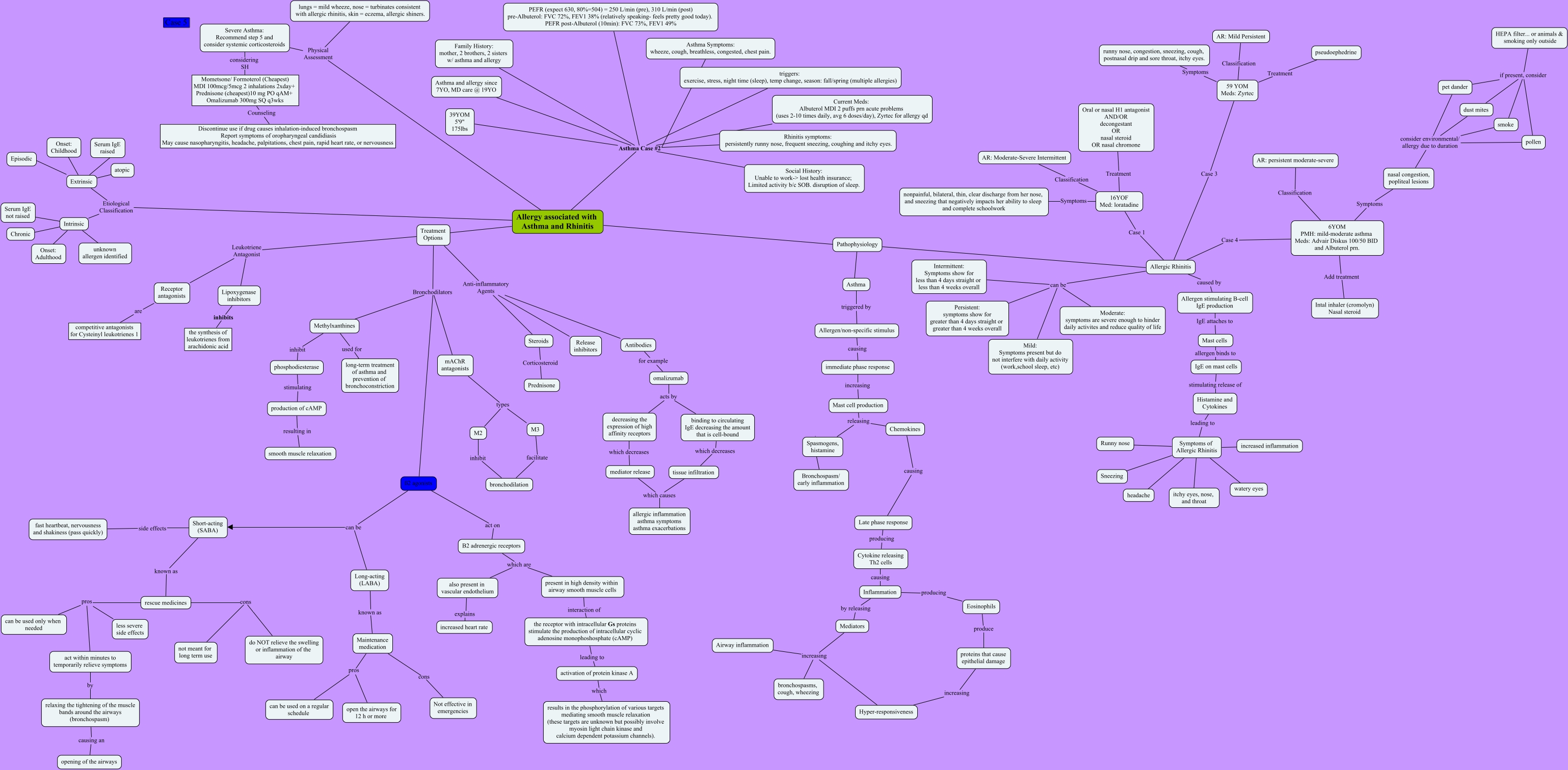
This Concept Map, created with IHMC CmapTools, has information related to: Asthma And Rhinitis, Hyper-responsiveness increasing bronchospasms, cough, wheezing, Mast cells allergen binds to IgE on mast cells, production of cAMP resulting in smooth muscle relaxation, Allergy associated with Asthma and Rhinitis Asthma Case #2 PEFR (expect 630, 80%=504) = 250 L/min (pre), 310 L/min (post) pre-Albuterol: FVC 72%, FEV1 38% (relatively speaking- feels pretty good today). PEFR post-Albuterol (10min): FVC 73%, FEV1 49%, Allergy associated with Asthma and Rhinitis Asthma Case #2 Family History: mother, 2 brothers, 2 sisters w/ asthma and allergy, Cytokine releasing Th2 cells causing Inflammation, triggers: exercise, stress, night time (sleep), temp change, season: fall/spring (multiple allergies) Asthma Case #2 Asthma and allergy since 7YO, MD care @ 19YO, Treatment Options Anti-inflammatory Agents Antibodies, 6YOM PMH: mild-moderate asthma Meds: Advair Diskus 100/50 BID and Albuterol prn. Symptoms nasal congestion, popliteal lesions, rescue medicines cons do NOT relieve the swelling or inflammation of the airway, Extrinsic ???? Episodic, Treatment Options Bronchodilators ß2 agonists, B2 adrenergic receptors which are present in high density within airway smooth muscle cells, triggers: exercise, stress, night time (sleep), temp change, season: fall/spring (multiple allergies) Asthma Case #2 Current Meds: Albuterol MDI 2 puffs prn acute problems (uses 2-10 times daily, avg 6 doses/day), Zyrtec for allergy qd, triggers: exercise, stress, night time (sleep), temp change, season: fall/spring (multiple allergies) Asthma Case #2 Social History: Unable to work-> lost health insurance; Limited activity b/c SOB. disruption of sleep., Allergic Rhinitis caused by Allergen stimulating B-cell IgE production, Pathophysiology ???? Allergic Rhinitis, IgE on mast cells stimulating release of Histamine and Cytokines, Extrinsic ???? atopic, dust mites if present, consider HEPA filter... or animals & smoking only outside