WARNING:
JavaScript is turned OFF. None of the links on this concept map will
work until it is reactivated.
If you need help turning JavaScript On, click here.
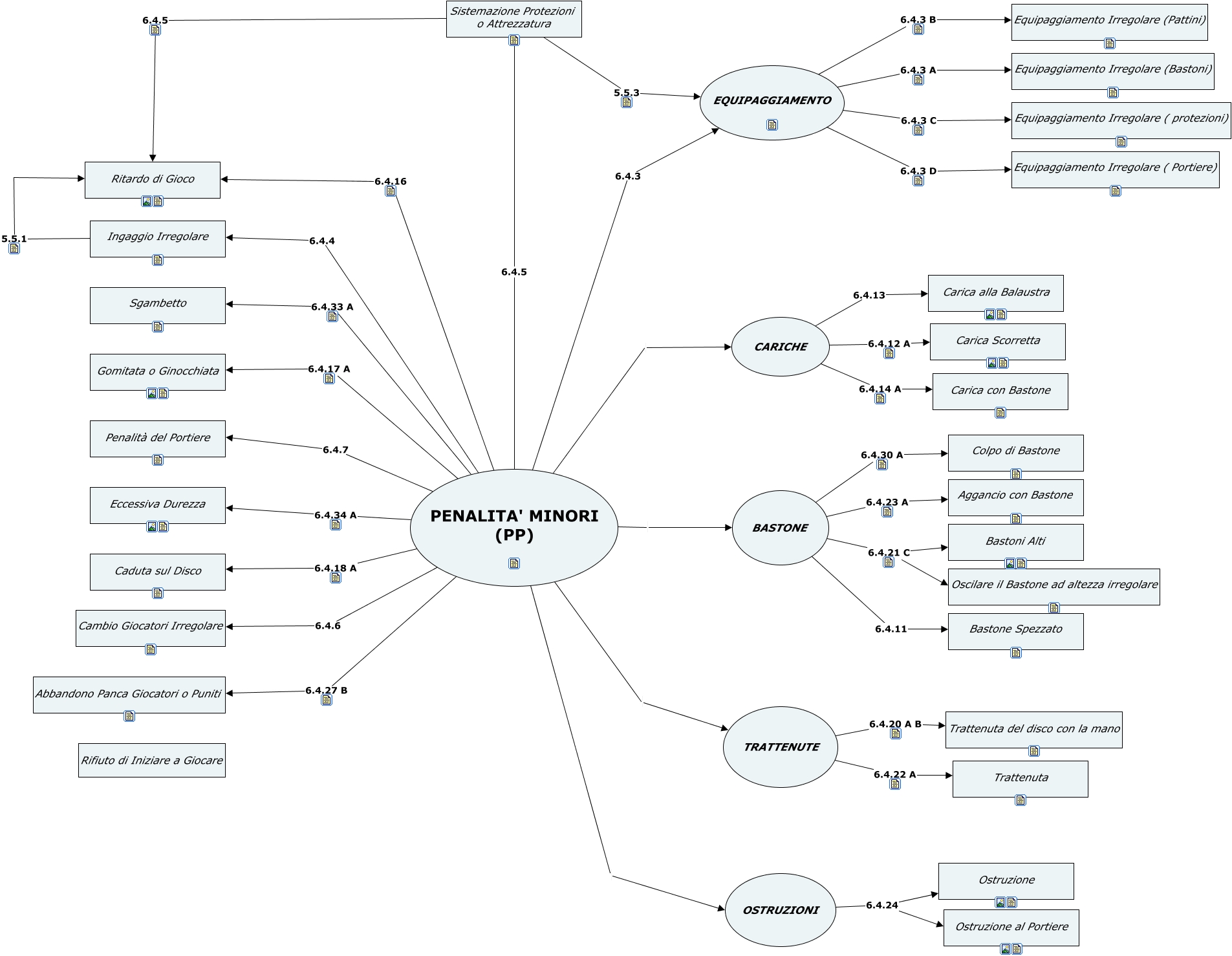
Questa Cmap, creata con IHMC CmapTools, contiene informazioni relative a: penalita minori, EQUIPAGGIAMENTO 6.4.3 A Equipaggiamento Irregolare (Bastoni), PENALITA' MINORI (PP) TRATTENUTE, BASTONE 6.4.23 A Aggancio con Bastone, BASTONE 6.4.30 A Colpo di Bastone, Ingaggio Irregolare 5.5.1 Ritardo di Gioco, EQUIPAGGIAMENTO 6.4.3 B Equipaggiamento Irregolare (Pattini), PENALITA' MINORI (PP) CARICHE, BASTONE 6.4.21 C Bastoni Alti, TRATTENUTE 6.4.22 A Trattenuta, PENALITA' MINORI (PP) 6.4.6 Cambio Giocatori Irregolare, PENALITA' MINORI (PP) 6.4.33 A Sgambetto, PENALITA' MINORI (PP) 6.4.4 Ingaggio Irregolare, PENALITA' MINORI (PP) 6.4.3 EQUIPAGGIAMENTO, PENALITA' MINORI (PP) 6.4.18 A Caduta sul Disco, BASTONE 6.4.11 Bastone Spezzato, PENALITA' MINORI (PP) 6.4.5 Sistemazione Protezioni o Attrezzatura, CARICHE 6.4.14 A Carica con Bastone, CARICHE 6.4.12 A Carica Scorretta, PENALITA' MINORI (PP) 6.4.7 Penalità del Portiere, Sistemazione Protezioni o Attrezzatura 6.4.5 Ritardo di Gioco