WARNING:
JavaScript is turned OFF. None of the links on this concept map will
work until it is reactivated.
If you need help turning JavaScript On, click here.
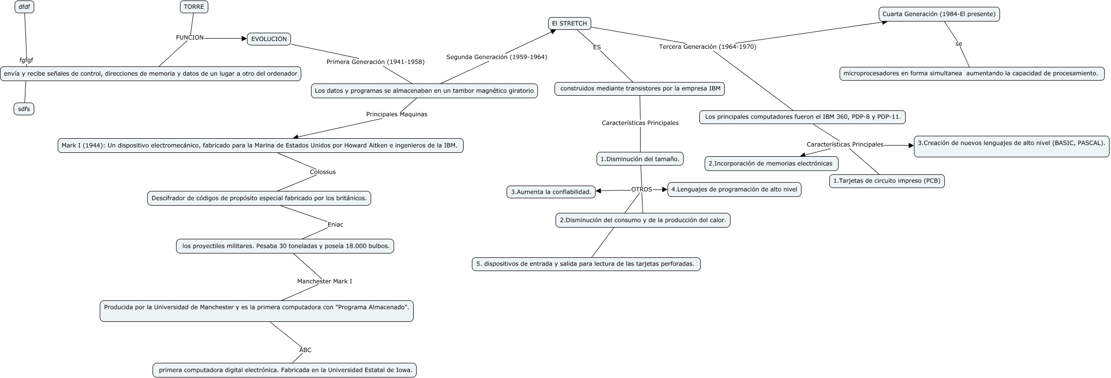
Este Cmap, tiene información relacionada con: DANNAAAAAAAAAA, Los principales computadores fueron el IBM 360, PDP-8 y PDP-11. Características Principales 2.Incorporación de memorias electrónicas, El STRETCH Tercera Generación (1964-1970) Cuarta Generación (1984-El presente), TORRE FUNCION EVOLUCION, dfdf fgfgf sdfs, Descifrador de códigos de propósito especial fabricado por los británicos. Eniac los proyectiles militares. Pesaba 30 toneladas y poseía 18.000 bulbos., Los principales computadores fueron el IBM 360, PDP-8 y PDP-11. Características Principales 1.Tarjetas de circuito impreso (PCB), 1.Disminución del tamaño. OTROS 5. dispositivos de entrada y salida para lectura de las tarjetas perforadas., El STRETCH Tercera Generación (1964-1970) Los principales computadores fueron el IBM 360, PDP-8 y PDP-11., Los principales computadores fueron el IBM 360, PDP-8 y PDP-11. Características Principales 3.Creación de nuevos lenguajes de alto nivel (BASIC, PASCAL)., EVOLUCION Primera Generación (1941-1958) Los datos y programas se almacenaban en un tambor magnético giratorio, 1.Disminución del tamaño. OTROS 3.Aumenta la confiabilidad., TORRE FUNCION envía y recibe señales de control, direcciones de memoria y datos de un lugar a otro del ordenador, Los datos y programas se almacenaban en un tambor magnético giratorio Principales Maquinas Mark I (1944): Un dispositivo electromecánico, fabricado para la Marina de Estados Unidos por Howard Aitken e ingenieros de la IBM., 1.Disminución del tamaño. OTROS 2.Disminución del consumo y de la producción del calor., Cuarta Generación (1984-El presente) se microprocesadores en forma simultanea aumentando la capacidad de procesamiento., los proyectiles militares. Pesaba 30 toneladas y poseía 18.000 bulbos. Manchester Mark I Producida por la Universidad de Manchester y es la primera computadora con "Programa Almacenado"., Producida por la Universidad de Manchester y es la primera computadora con "Programa Almacenado". ABC primera computadora digital electrónica. Fabricada en la Universidad Estatal de Iowa., 1.Disminución del tamaño. OTROS 4.Lenguajes de programación de alto nivel, Los datos y programas se almacenaban en un tambor magnético giratorio Segunda Generación (1959-1964) El STRETCH, El STRETCH ES construidos mediante transistores por la empresa IBM