WARNING:
JavaScript is turned OFF. None of the links on this concept map will
work until it is reactivated.
If you need help turning JavaScript On, click here.
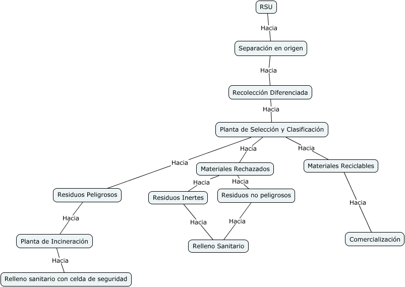
Este Cmap, tiene información relacionada con: PGIRS JOBANDOOB, Separación en origen Hacia Recolección Diferenciada, Planta de Incineración Hacia Relleno sanitario con celda de seguridad, Materiales Reciclables Hacia Comercialización, Recolección Diferenciada Hacia Planta de Selección y Clasificación, Materiales Rechazados Hacia Residuos no peligrosos, Planta de Selección y Clasificación Hacia Materiales Reciclables, Residuos no peligrosos Hacia Relleno Sanitario, RSU Hacia Separación en origen, Residuos Inertes Hacia Relleno Sanitario, Materiales Rechazados Hacia Residuos Inertes, Residuos Peligrosos Hacia Planta de Incineración, Planta de Selección y Clasificación Hacia Materiales Rechazados, Planta de Selección y Clasificación Hacia Residuos Peligrosos