WARNING:
JavaScript is turned OFF. None of the links on this concept map will
work until it is reactivated.
If you need help turning JavaScript On, click here.
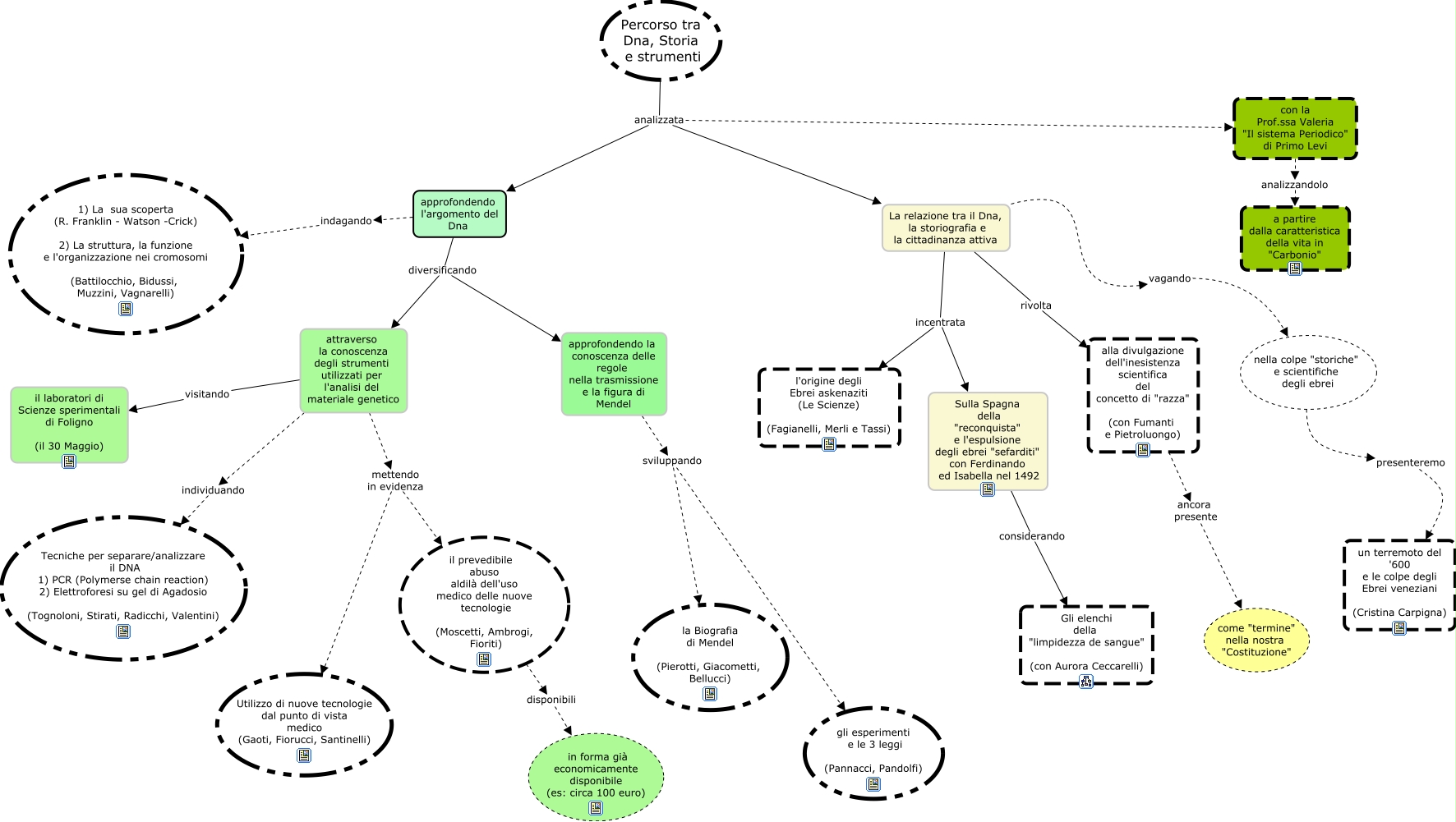
Questa Cmap, creata con IHMC CmapTools, contiene informazioni relative a: Dna, Storia e Strumenti, Percorso tra Dna, Storia e strumenti analizzata approfondendo l'argomento del Dna, Sulla Spagna della "reconquista" e l'espulsione degli ebrei "sefarditi" con Ferdinando ed Isabella nel 1492 considerando Gli elenchi della "limpidezza de sangue" (con Aurora Ceccarelli), Percorso tra Dna, Storia e strumenti analizzata La relazione tra il Dna, la storiografia e la cittadinanza attiva, approfondendo l'argomento del Dna indagando 1) La sua scoperta (R. Franklin - Watson -Crick) 2) La struttura, la funzione e l'organizzazione nei cromosomi (Battilocchio, Bidussi, Muzzini, Vagnarelli), attraverso la conoscenza degli strumenti utilizzati per l'analisi del materiale genetico individuando Tecniche per separare/analizzare il DNA 1) PCR (Polymerse chain reaction) 2) Elettroforesi su gel di Agadosio (Tognoloni, Stirati, Radicchi, Valentini), alla divulgazione dell'inesistenza scientifica del concetto di "razza" (con Fumanti e Pietroluongo) ancora presente come "termine" nella nostra "Costituzione", La relazione tra il Dna, la storiografia e la cittadinanza attiva vagando nella colpe "storiche" e scientifiche degli ebrei, con la Prof.ssa Valeria "Il sistema Periodico" di Primo Levi analizzandolo a partire dalla caratteristica della vita in "Carbonio", La relazione tra il Dna, la storiografia e la cittadinanza attiva incentrata Sulla Spagna della "reconquista" e l'espulsione degli ebrei "sefarditi" con Ferdinando ed Isabella nel 1492, Percorso tra Dna, Storia e strumenti analizzata con la Prof.ssa Valeria "Il sistema Periodico" di Primo Levi, attraverso la conoscenza degli strumenti utilizzati per l'analisi del materiale genetico visitando il laboratori di Scienze sperimentali di Foligno (il 30 Maggio), nella colpe "storiche" e scientifiche degli ebrei presenteremo un terremoto del '600 e le colpe degli Ebrei veneziani (Cristina Carpigna), approfondendo la conoscenza delle regole nella trasmissione e la figura di Mendel sviluppando gli esperimenti e le 3 leggi (Pannacci, Pandolfi), approfondendo la conoscenza delle regole nella trasmissione e la figura di Mendel sviluppando la Biografia di Mendel (Pierotti, Giacometti, Bellucci), approfondendo l'argomento del Dna diversificando attraverso la conoscenza degli strumenti utilizzati per l'analisi del materiale genetico, attraverso la conoscenza degli strumenti utilizzati per l'analisi del materiale genetico mettendo in evidenza il prevedibile abuso aldilà dell'uso medico delle nuove tecnologie (Moscetti, Ambrogi, Fioriti), attraverso la conoscenza degli strumenti utilizzati per l'analisi del materiale genetico mettendo in evidenza Utilizzo di nuove tecnologie dal punto di vista medico (Gaoti, Fiorucci, Santinelli), approfondendo l'argomento del Dna diversificando approfondendo la conoscenza delle regole nella trasmissione e la figura di Mendel, La relazione tra il Dna, la storiografia e la cittadinanza attiva incentrata l'origine degli Ebrei askenaziti (Le Scienze) (Fagianelli, Merli e Tassi), il prevedibile abuso aldilà dell'uso medico delle nuove tecnologie (Moscetti, Ambrogi, Fioriti) disponibili in forma già economicamente disponibile (es: circa 100 euro)