WARNING:
JavaScript is turned OFF. None of the links on this concept map will
work until it is reactivated.
If you need help turning JavaScript On, click here.
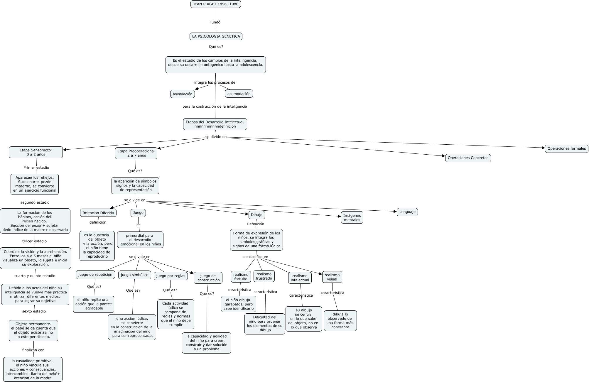
Este Cmap, tiene información relacionada con: Copia de Psicologia Genetica Piaget, juego por reglas Qué es? Cada actividad lúdica se compone de reglas y normas que el niño debe cumplir, Forma de expresión de los niños, se integra los simbolos,gráficas y signos de una forma lúdica se clasifica en realismo visual, realismo intelectual característica su dibujo se centra en lo que sabe del objeto, no en lo que observa, realismo visual característica dibuja lo observado de una forma más coherente, primordial para el desarrollo emocional en los niños se divide en juego simbólico, primordial para el desarrollo emocional en los niños se divide en juego de repetición, Etapa Preoperacional 2 a 7 años Qué es? la aparición de símbolos signos y la capacidad de representación, Etapas del Desarrollo Intelectual, ñññññññññññdefinición se divide en Etapa Sensomotor 0 a 2 años, la aparición de símbolos signos y la capacidad de representación se divide en Lenguaje, la aparición de símbolos signos y la capacidad de representación se divide en Juego, Es el estudio de los cambios de la intelingencia, desde su desarrollo ontogenico hasta la adolescencia. integra los procesos de acomodación, Coordina la visión y la aprehensión. Entre los 4 a 5 meses el niño visualiza un objeto, lo sujeta e inicia su exploración. cuarto y quinto estadio Debido a los actos del niño su inteligencia se vuelve más práctica al utilizar diferentes medios, para lograr su objetivo, LA PSICOLOGIA GENETICA Qué es? Es el estudio de los cambios de la intelingencia, desde su desarrollo ontogenico hasta la adolescencia., Juego es primordial para el desarrollo emocional en los niños, Debido a los actos del niño su inteligencia se vuelve más práctica al utilizar diferentes medios, para lograr su objetivo sexto estadio Objeto permanente. el bebé se da cuenta que el objeto existe así no lo este pericibiedo., La formación de los hábitos, acción del recien nacido. Succión del pezón+ sujetar dedo indice de la madre+ observarla tercer estadio Coordina la visión y la aprehensión. Entre los 4 a 5 meses el niño visualiza un objeto, lo sujeta e inicia su exploración., juego simbólico Qué es? una acción lúdica, se convierte en la construccion de la imaginación del niño para ser representadas, juego de repetición Qué es? el niño repite una acción que le parece agradable, Es el estudio de los cambios de la intelingencia, desde su desarrollo ontogenico hasta la adolescencia. para la costrucción de la inteligencia Etapas del Desarrollo Intelectual, ñññññññññññdefinición, Imitación Diferida definición es la ausencia del objeto y la acción, pero el niño tiene la capacidad de reproducirlo